Calvin Cycle Melvin Calvin used C14 as a















- Slides: 15
Calvin Cycle Melvin Calvin – used C-14 as a tracer to discover the how the cycle works
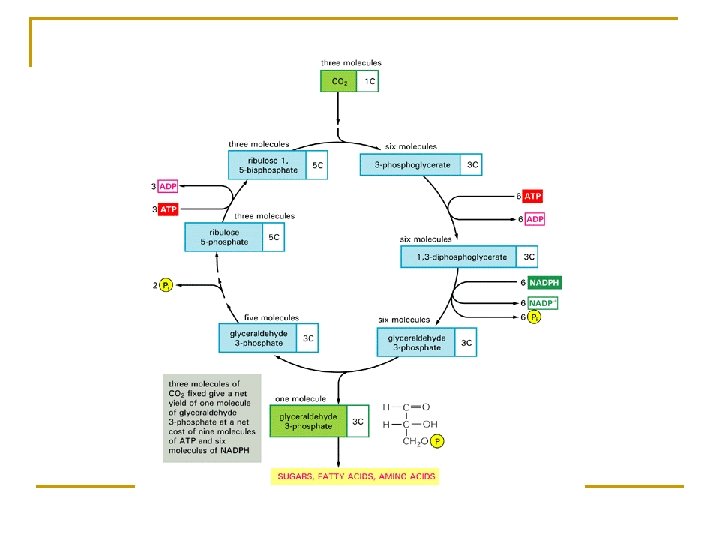
Calvin Cycle n n n Anabolic, building carbs from small molecules and consuming energy CO 2 enters to cycle and leaves in the form of sugar 3 steps q q q Carbon dioxide fixation Carbon dioxide reduction Regeneration of Ru. BP(ribulose bisphosphate)
Carbon Dioxide Fixation n Carbon dioxide from atmosphere attaches to Ru. BP, a 5 carbon molecule = 6 carbon molecule n Splits into 2 3 C molecules called 3 PG (phosphoglycerate) q Ru. BP carboxylase is enzyme in this reaction
Carbon Dioxide Reduction n 2 3 PG (phosphoglycerate) undergoes reduction to G 3 P (glyceraldehyde 3 phosphate) in 2 steps 3 PG BPG G 3 P Uses some ATP and NADPH from light reactions
Regeneration of Ru. BP n Takes 3 turns of cycle to allow 1 G 3 P to exit. For every 3 turns, 5 molecules of G 3 P are used to re-form 3 molecules of Ru. BP n 5 G 3 P + ATP(from light reactions) 3 Ru. BP n
Importance of Calvin Cycle n n n G 3 P is the product of the Calvin cycle G 3 P can be converted to many organic molecules Metabolism of G 3 P can result in Glucose phosphate q q q Can use to metabolize energy needed Combine with fructose to produce sucrose, used in transport in plants Starting point for starch and cellulose Hydrocarbon skeleton can be used to make fatty acids and glycerol Nitrogen and hydrocarbon skeleton can make AA’s
Other types of photosynthesis n C 3 plants – most green plants (azaleas, maples) q n Use Ru. BP carboxylase to fix carbon Photorespiration – when oxygen levels are high, carbon dioxide levels are low, oxygen combines with Ru. BP and only 1 molecule of 3 PG is made and Carbon dioxide is released.
C 4 photosynthesis (corn, crabgrass…) n Arranged differently than C 3 plants q q n Mesophyll cells surround the bundle sheath cells Bundle sheath cells and mesophyll cells have chloroplasts Use PEP carboxylase to fix carbon dioxide PEP, to form oxaloacetate ( a 4 carbon molecule) within mesophyll cells which is pumped into the bundle sheath cells, where Carbon dioxide enters the Calvin cycle
C 4 and CAM plants
n C 4 plants have an advantage over C 3 plants in the hot, dry climates because they do not enter photorespiration. n Think about it!!
CAM photosynthesis n n CAM – Carassulaceae acid metabolism Family of succulent plants (includes cacti) At night, plants use PEPCase to fix some CO 2 forming C 4 molecules During day, C 4 molecules release CO 2 to the Calvin cycle…
A review of photosynthesis