CAEL Prior Learning Assessment Process MappingAction Planning Session

























- Slides: 25
CAEL Prior Learning Assessment Process Mapping/Action Planning – Session 3 Facilitator – Wilson Finch
Housekeeping Please… ü Call into phone line or turn on microphone ü MUTE your phones/microphones when not speaking ü Don’t ü Ask double up on sound! questions/interact ü Have a pencil/pen and paper handy 2
Session 3 – Process Mapping – Agenda for Today Feedback and Questions on your PLA Process Map Reviews in Your Institution Share Some Participant Process Maps Discuss Similarities and Differences Single Map vs Multiple Maps for Multiple Processes Ideas for Improvements in Your Maps Action Planning – Implementing Your Process Mapping Step by Step instruction Review Part 1 – Finalize the Disconnects List for Current and Future State Part 2 – Transfer the Disconnects to the Action Plan Chart Part 3 – Work on the Action Plan to Take Back to Your Institution “Managing Up” – Change Management in Your Institution Change Management – Practices and Discussion – Sharing Between Consortium Members Discuss Next Steps and Assignments Final Review and Uses for Maps
Homework Review – Comments and Questions • Finalized Process Maps • Disconnects
PLA Process Map – Sharing Examples
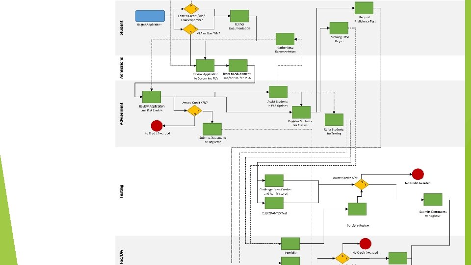
PLA Process Map – Example 1
PLA Process Map – Example 2
PLA Process Map – Example 3
PLA Relationship Map – Example 4 - Sample
PLA Relationship Map – Example 5 - Sample
PLA Assignment – Example 6 - Sample
PLA Assignment – Example 7 - Sample
PLA Process Map – Similarities and Differences
PLA Process Map – Ideas for Improvements
PLA Action Plan Workshop Part 1 – Finalize Disconnect List Part 2 – Transfer Disconnects to Action Plan Chart Part 3 – Develop Action Plan to Take Back to Your Institution
PART 1 – Finalize Your PLA Process Map Disconnects and Categorize
PART 2 – Transfer the PLA Process Map Disconnects to Your Action Plan
PART 3 – Develop Your PLA Process Map Action Plan for Your Institution
PLA – Change Implementation Ideas on Managing Change from the Middle “Up”
PLA Process Implementation – Change Management Practices and Discussion
PLA Process Map Implementation – Next Steps
Uses for Maps Process Goal improvement and change management setting and measuring success Development Training materials and information sharing sessions and onboarding
Congratulations!!!!
Contact Information Wilson Finch wfinch@cael. org 872 -704 -0404