Cache Procesador Fuentes Pequea y rapida Situacin Cache





























- Slides: 29
Cache. Procesador -Fuentes
» Pequeña y rapida. » Situación Cache
» Guarda datos que el procesador necesita para trabajar » Ayuda ahorrar tiempo de procesamiento Para que sirve
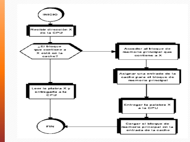
» Asincrono: Que no tiene un intervalo de tiempo constante entre cada evento. Característica de cualquier sistema de comunicación en el que el transmisor puede enviar datos sin previo aviso. El receptor debe estar preparado para aceptar datos en cualquier momento. » Sincrono: Los procesos síncronos son procesos que se llevan a cabo en intervalos conocidos y constantes, como por ejemplo el tic-tac de un reloj. Se dice que dos procesos son síncronos o están sincronizados cuando los procesos de ambos coinciden o están en sincronía. » Burst Pipeland: es un tipo de módulo de memoria caché o memoria que permite a un procesador en la lectura y los datos de recogida en la sucesión de una tubería de datos. Funcionamiento
La cache debe ser menor que la ram, Recomendaciones. RAM (MB) Caché (Kb) 1 a 4 128 ó 256 4 a 12 256 12 a 32 512 más de 32 512 a 1024 Tamaño
» L 1 cache es una pequeña pero rápido memoria caché que está en una CPU y aumenta la velocidad de acceso a importantes datos y datos frecuentemente utilizados. Suele ser más pequeño y más rápido que el caché L 2. Cache L 2 es un conjunto de circuitos de memoria diseñado para acelerar el acceso a importantes datos y datos frecuentemente utilizados. Son los primeros diseños de memoria caché que participan en tarjetas de memoria RAM estática. Suele ser más grande pero más lento que el caché L 1. Niveles
PROCESADORES
» CPU- unidad central de procesamiento es el componente principal de una computadora y otros dispositivos programables, que interpreta las instrucciones contenidas en los programas y procesa los datos. El primer microprocesador (Intel 4004) se inventó en 1971. Era un dispositivo de cálculo de 4 bits, con una velocidad de 108 k. Hz. Desde entonces, la potencia de los microprocesadores ha aumentado de manera exponencial. Definición
» funciona a la velocidad de un reloj interno, gracias a un cristal de cuarzo que, sometido a una corriente eléctrica, envía pulsos, denominados "picos". La velocidad de reloj (también denominada ciclo), corresponde al número de pulsos por segundo, expresados en Hertz (Hz). De este modo, un ordenador de 200 MHz posee un reloj que envía 200. 000 pulsos por segundo. Por lo general, la frecuencia de reloj es un múltiplo de la frecuencia del sistema (FSB, Front-Side Bus o Bus de la Parte Frontal), es decir, un múltiplo de la frecuencia de la placa madre. Funcionamiento
» Una instrucción es una operación elemental que el procesador puede cumplir. . Las instrucciones se almacenan en la memoria principal, esperando ser tratadas por el procesador. Las instrucciones poseen dos campos: » el código de operación, que representa la acción que el procesador debe ejecutar; » el código operando, que define los parámetros de la acción. El código operando depende a su vez de la operación. Puede tratarse tanto de información como de una dirección de memoria. Instrucciones
» Acceso a Memoria: acceso a la memoria o transferencia de información entre registros. » Operaciones Aritméticas: operaciones tales como suma, resta, división o multiplicación. » Operaciones Lógicas: operaciones tales como Y, O, NO EXCLUSIVO, etc. » Control: controles de secuencia, conexiones condicionales, etc. Categoría Instr.
» Cada tipo de procesador posee su propio conjunto de instrucciones. Los procesadores se agrupan en las siguientes familias, de acuerdo con sus conjuntos de instrucciones exclusivos: » 80 x 86: la "x" representa la familia. Se hace mención a 386, 486, 586, 686, etc. » ARM » IA-64 » MIPS » Motorola 6800 » Power. PC » SPARC Familias
Partes
Productores
Celeron D Pentium 4 Pentium D Core 2 Duo Core 2 Extreme i 3 -i 5 -i 7 Procesadores Intel
Athlon Serie G Geode Lx Serie R Opteron Turion Procesadores AMD
Fuentes de Poder
» La fuente de poder o de alimentación es un dispositivo que se monta en el gabinete de la computadora y que se encarga básicamente de transformar la corriente alterna de la línea eléctrica comercial en corriente directa; la cuál es utilizada por los elementos electrónicos y eléctricos de la computadora. Otras funciones son las de suministrar la cantidad de corriente y voltaje que los dispositivos requieren así como protegerlos de subidas de problemas en el suministro eléctrico como subidas de voltaje. Definición
» Actualmente se manejan fuentes AT y ATX Tipos
» AT son las siglas de ("Advanced Technology") ó tecnología avanzada, que se refiere a un estándar de dispositivos introducidos al mercado a inicios de los años 80´s que reemplazo a una tecnología denominada XT ("e. Xtended Technology") ó tecnología extendida. Fuente AT
» Para su encendido y apagado, cuenta con un interruptor mecánico. » Algunos modelos integraban un conector de tres terminales para alimentar adicionalmente al monitor CRT desde la misma fuente. » Este tipo de fuentes se integran desde equipos tan antiguos con microprocesador Intel® 8026 hasta equipos con microprocesador Intel® Pentium MMX. » Es una fuente ahorradora de electricidad, ya que no se queda en modo "Stand by" ó en estado de espera; esto porque al oprimir el interruptor se corta totalmente el suministro. » Es una fuente segura, ya que al oprimir el botón de encendido se interrumpe la electricidad dentro de los circuitos, evitando problemas de cortos al manipular su interior. » Aunque si el usuario manipula directamente el interruptor para realizar alguna modificación, corre el riesgo de choque eléctrico, ya que esa parte trabaja directamente con la electricidad de la red eléctrica doméstica. Caracteristicas
» 1. - Ventilador: expulsa el aire caliente del interior de la fuente y del gabinete, para mantener frescos los circuitos. » 2. - Conector de alimentación: recibe el cable de corriente desde el enchufe de pared. » 3. - Selector de voltaje: permite seleccionar el voltaje de 127 V ó 240 V. » 4. - Conector de suministro a otros dispositivos: permite alimentar cierto tipo de monitores CRT. » 5. - Conector AT: alimenta de electricidad a la tarjeta principal. » 6. - Conector de 4 terminales MOLEX: utilizado para alimentar los discos duros y las unidades ópticas. » 7. - Conector de 4 terminales para BERG: alimenta las disqueteras. » 8. - Interruptor manual: permite encender la fuente de manera mecánica. Partes AT
» Las fuentes AT comerciales manejan potencias eléctricas de 250 W, 300 W, 350 W y 400 W Potencias AT
» ATX son las siglas de ("Advanced Technology e. Xtended") ó tecnología avanzada extendida, que es una segunda generación de fuentes de alimentación introducidas al mercado para computadoras con microprocesador Intel® Pentium MMX, y a partir de ese momento, se extiende su uso. Fuente ATX
» Es de encendido digital, es decir, tiene un pulsador en lugar de un interruptor mecánico como sus antecesoras. » Algunos modelos integran un interruptor mecánico trasero para evitar consumo innecesario de energía eléctrico, evitando el estado de reposo "Stand By" durante la cuál consumen cantidades mínimas de electricidad. » Este tipo de fuentes se integran desde los equipos con microprocesador Intel® Pentium MMX hasta los equipos con los mas modernos microprocesadores. » El apagado de este tipo de fuentes puede ser manipulado con software. Caracteristicas
» » » » » 1. - Ventilador: expulsa el aire caliente del interior de la fuente y del gabinete, para mantener frescos los circuitos. 2. - Interruptor de seguridad: permite encender la fuente de manera mecánica. 3. - Conector de alimentación: recibe el cable de corriente desde el enchufe de pared. 4. - Selector de voltaje: permite seleccionar el voltaje de 127 V ó 240 V. 5. - Conector SATA: utilizado para alimentar los discos duros y las unidades ópticas tipos SATA. 6. - Conector de 4 terminales: utilizado para alimentar de manera directa al microprocesador. 7. - Conector ATX: alimenta de electricidad a la tarjeta principal. 8. - Conector de 4 terminales MOLEX: utilizado para alimentar los discos duros y las unidades ópticas. 9. - Conector de 4 terminales BERG: alimenta las disqueteras. Partes ATX
» Las fuentes ATX comerciales manejan potencia eléctrica de 300 Watts (W), 350 W, 400 W, 480 W, 500 W, 630 W, 1200 W y hasta 1350 W Potencias ATX
» » » » » http: //www. uhu. es/adoracion. hermoso/arqui_compu/documentos/tema_2_arquit_comput. pdf https: //espanol. answers. yahoo. com/question/index? qid=20081014120138 AASdl. Bv http: //translate. google. com. co/translate? hl=es 419&sl=en&u=http: //www. techopedia. com/definition/16981/pipeline-burst-cache-pbcache&prev=/search%3 Fq%3 DBurst%2 BPipeline%2 Bcache%26 rlz%3 D 1 C 1 CHVN_es. CO 588%26 es _sm%3 D 93%26 biw%3 D 1280%26 bih%3 D 894 http: //148. 204. 211. 134/polilibros/Portal/Polilibros/P_terminados/Polilibro. FC/Unidad_II/Unidad%20 II_ 5. htm http: //www. mastermagazine. info/termino/6678. php http: //www. conozcasuhardware. com/quees/memcache. htm http: //www. informaticamoderna. com/Fuente_ATX. htm http: //www. informaticamoderna. com/Fuente_AT. htm http: //www. informaticamoderna. com/Fuentes_comput. htm http: //www. amd. com/es-es/products/embedded/processors/g-series http: //es. wikipedia. org/wiki/Unidad_central_de_procesamiento http: //es. kioskea. net/contents/397 -procesador http: //www. ehowenespanol. com/tipos-velocidades-procesadores-lista_318648 / http: //es. slideshare. net/marlonbecerra 01/tipos-y-modelos-de-procesadores http: //partesdelacomputadora. info/tipos-de-procesadores / Cibergrafia