Average reservoir residence times Reservoir Average residence time























- Slides: 23
Average reservoir residence times Reservoir Average residence time Antarctica 20, 000 years Oceans 3, 200 years Glaciers 20 to 100 years Seasonal snow cover Soil moisture Groundwater: shallow Groundwater: deep Lakes Rivers Atmosphere 2 to 6 months 1 to 2 months 100 to 200 years 10, 000 years 50 to 100 years 2 to 6 months 9 days 1
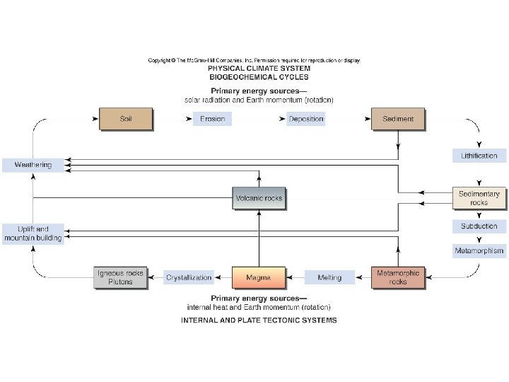
The Rock Cycle Thinking about relationships among the major rock groups
Vocabulary Types of rocks: • Igneous • Metamorphic • Sedimentary How rocks are changed: • Chemical weathering • Physical weathering • Metamorphism Layers of the Earth: • Core • Mantle • Crust Movement: • Convection • Earthquake • Subduction zone • Transform fault 3
Layers of the Earth 4
Plate Tectonics 5
Convection 6
7
Major Rock Groups • Igneous – Formed from a melt (molten rock) – Plutonic (intrusive): slow cooling and crystallization – Volcanic (extrusion): quick cooling at the surface 8
• Sedimentary – Formed at the Earth’s surface – Clastic (Mineral Fragments or grains, clays) – Chemical (crystalline chemical/biochemical precipitates) • Metamorphic – Changed by pressure, temperature and fluids. 9
Fig. 2. 9 MAGMA
IGNEOUS Crystallization MAGMA 11
IGNEOUS Plutonic Crystallization MAGMA 12
Volcanic IGNEOUS Plutonic Crystallization MAGMA 13
Weathering Volcanic IGNEOUS Plutonic Crystallization Uplift MAGMA 14
Weathering SEDIMENT Volcanic IGNEOUS Plutonic Crystallization Uplift MAGMA 15
Weathering SEDIMENT Erosion Transport Deposition Volcanic SEDIMENTARY IGNEOUS Plutonic Crystallization Uplift MAGMA 16
Weathering SEDIMENT Erosion Transport Deposition Volcanic SEDIMENTARY IGNEOUS Plutonic Crystallization Uplift MAGMA 17
Weathering SEDIMENT Erosion Transport Deposition Volcanic SEDIMENTARY IGNEOUS Plutonic Increased P&T METAMORPHIC Crystallization Uplift MAGMA Burial 18
SEDIMENT Weathering Erosion Transport Volcanic Can you see IGNEOUS any shortcuts? Deposition SEDIMENTARY Plutonic Increased P&T METAMORPHIC Crystallization Melting Uplift MAGMA Burial 19
Weathering SEDIMENT Erosion Transport Deposition Volcanic SEDIMENTARY IGNEOUS Plutonic Increased P&T METAMORPHIC Crystallization Melting Uplift MAGMA Burial 20
In Conclusion… • The rock cycle demonstrates the relationships among the three major rock groups • It is powered by the interior heat of the Earth • As well as earth’s momentum and… • The energy from the sun • It involves processes on the Earth’s surface as well as the Earth’s interior • It connects the “hydrologic cycle” with the “tectonic cycle”.
Weathering SEDIMENT Erosion Transport Deposition Volcanic SEDIMENTARY IGNEOUS Plutonic Increased P&T METAMORPHIC Crystallization Melting Uplift MAGMA Burial 23