Avastuspe Krista Tldmaker TL Haapsalu Kolled Ma kuulen

  • Slides: 12
Download presentation
Avastusõpe Krista Tõldmaker TLÜ Haapsalu Kolledž

Avastusõpe Krista Tõldmaker TLÜ Haapsalu Kolledž

Ma kuulen — ja ma unustan; ma näen — ja ma mäletan; ma teen

Ma kuulen — ja ma unustan; ma näen — ja ma mäletan; ma teen — ja ma saan aru. Hiina vanasõna

Kõrgemat järku kognitiivsete oskuste arendamine: Ø loovus, Ø kriitiline ning süsteemne mõtlemine, Ø küsimuste

Kõrgemat järku kognitiivsete oskuste arendamine: Ø loovus, Ø kriitiline ning süsteemne mõtlemine, Ø küsimuste esitamise ja probleemide lahendamise oskus, Ø interdistsiplinaarne maailmatunnetus Ø otsustusvõime

Inimesed: Asutused: ØIllar Leuhin, Ph. D ØTartu Ülikool ØPeep Leppik ØValgamaa kutseõppekeskus ØKertu Saks,

Inimesed: Asutused: ØIllar Leuhin, Ph. D ØTartu Ülikool ØPeep Leppik ØValgamaa kutseõppekeskus ØKertu Saks, Ph. D ØEnergia avastuse keskus ØToomas Tenno, TÜ prof ØTÜ, Forseliuse selts ØKaja Lepik, Anne Koppel ØKogemuse kool ØMatti Orav ja Liina Vaher ØAHHAA ØMare Taagepera, prof ØCalifornia Ülikool ØLehte Jõe, lektor ØTLÜ Haapsalu Kolledž ØLasteaiad Projektid: Ø"POLLEN 2006 -2009, "Seed Cities for Science" Ø„Edutainment Eestis 2014“ Ø“Avastustee”, 2009 Pärnu Ø“Avasta loodusnähtused”

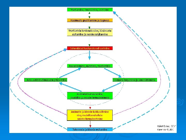
Õpilane Ø rakendab oma teadmisi ja kogemusi, Ø katsetab ja vaatleb, Ø teeb saadud

Õpilane Ø rakendab oma teadmisi ja kogemusi, Ø katsetab ja vaatleb, Ø teeb saadud tulemuste põhjal järeldusi, Ø jõuab uute teoreetiliste tõdemusteni.

Avastusõpe. Uurimusõpe. Probleemõpe. Süsteemselt väljatöötatud õppevahendid Õpetajate kvalifikatsioon tvapärasest erinevaks rolliks Süsteemne ja asjalik

Avastusõpe. Uurimusõpe. Probleemõpe. Süsteemselt väljatöötatud õppevahendid Õpetajate kvalifikatsioon tvapärasest erinevaks rolliks Süsteemne ja asjalik täiendkoolitus

Lapsed HK avastusõppe tunnis

Lapsed HK avastusõppe tunnis

Head avastamisrõõmu!

Head avastamisrõõmu!