AUTOEVALUACIN Y GESTIN DE LA CALIDAD Ciro Espinoza





















































- Slides: 53
AUTOEVALUACIÓN Y GESTIÓN DE LA CALIDAD Ciro Espinoza Montes
AUTOEVALUACIÓN Y GESTIÓN DE LA CALIDAD Contenido: Jueves 05: Autoevaluación y acreditación Miércoles 11: Gestión de la calidad Metas: Autoevaluación de los estándares ? ? ? Auditar ? ? ? Equipo de trabajo: Mg. Ciro Espinoza Montes Mg. Wuilber Clemente De la Cruz Ing. Carlos Martínez Carrera
AUTOEVALUACIÓN Y ACREDITACIÓN Ciro Espinoza Montes
SISTEMA NACIONAL DE EVALUACIÓN, ACREDITACIÓN Y CERTIFICACIÓN DE LA CALIDAD EDUCATIVA, SINEACE LEY Nº 28740 Publicada el martes 23 de junio de 2006
SISTEMA NACIONAL DE EVALUACIÓN, ACREDITACIÓN Y CERTIFICACIÓN DE LA CALIDAD EDUCATIVA, SINEACE Instituto Peruano de EAC de la Educación Básica. IPEBA Consejo Nacional de EAC de la Educación Universitaria CONEAU Consejo Nacional de EAC de la Educación Superior CONEACES Ley de Educación 28044 (Artículo 14 y 16)
FUNCIONES DEL SINEACE EVALUACIÓN, ACREDITACIÓN Y CERTIFICACIÓN DE LA CALIDAD EDUCATIVA TÉCNICO PRODUCTIVA IPEBA EDUCACIÓN COMUNITARIA INICIAL PRIMARIA SECUNDARIA NO UNIVERSITARIA CONEACES UNIVERSITARIA CONEAU EDUCACIÓN SUPERIOR
ORGANIZACIÓN DEL SINEACE* CONSEJO SUPERIOR DEL SINEACE** IPEBA CONEACES CONEAU M. DE EDUCACIÓN CONCYTEC M. DE TRABAJO CONCYTEC UNIV. PUBLICAS ENT. EDUC. PRIV. INST. SUPER. PRIV. UNIV. PRIVADAS GREMIOS EMPR. CEPLAN SENATI C. NAC. COL. PROF * a. Organo de dirección b. Órganos de línea c. Órganoos consultivos **Constituido por los presidentes de los tres órganos operadores. Uno de ellos será el presidente. Los órganos operadores se encargan de elaborar y aprobar los lineamientos básicos respectivos para la aplicación progresiva de la ley. . . .
PRINCIPIOS DE LA EVALUACIÓN (LEY 28740, ARTÍCULO 4) 1. 2. 3. 4. 5. 6. 7. Transparencia: resultados confiables (claridad, accesibilidad y difusión oportuna). Eficacia: lograr una cultura y práctica de la calidad educativa, cautelando la racionalización en el uso de los recursos. Responsabilidad: instituciones comprendidas en la Ley asuman su propia responsabilidad en el logro de los propósitos y objetivos de la calidad. Participación: Aplica mecanismos y estrategias que buscan la participación voluntaria de las instituciones educativas en los procesos de evaluación y acreditación. Objetividad e imparcialidad: procesos de evaluación y acreditación, prioricen la búsqueda de la mejora de la calidad educativa, en un marco de legalidad y probidad. Ética: garantiza una actuación basada en la honestidad, equidad y justicia; y, Periodicidad: la evaluación es periódica y permite apreciar la evolución de los logros hacia la meta de la calidad.
PRINCIPIOS DEL MODELO DE CALIDAD (CONEAU, 2008, P. 14) 1. 2. 3. 4. 5. 6. 7. 8. 9. 10. 11. Adecuación. Coherencia Eficacia Eficiencia Equidad Idoneidad Integridad Pertinencia Responsabilidad Transparencia Universalidad
ENTIDADES EVALUADORAS La evaluación está a cargo de las entidades especializadas nacionales o internacionales reconocidas y registradas para realizar las evaluaciones con fines de acreditación y por instituciones públicas cuando corresponda. (Ley 28740, Artículo 2) Son instituciones públicas o privadas, nacionales o internacionales, idóneas y especializadas en evaluación y acreditación, de carácter académico y profesional, debidamente constituidas y que son autorizadas y registradas por el órgano operador, de conformidad con las normas que establece el reglamento de la presente Ley. Pueden desarrollarse en el ámbito local, regional, nacional o internacional. (Ley 28740, Artículo 19)
EVALUACIÓN, ACREDITACIÓN Y CERTIFICACIÓN DE LA CALIDAD EDUCATIVA (LEY 28740, ARTÍCULO 11) Los procesos de evaluación para el mejoramiento de la calidad educativa son: Autoevaluación de la gestión pedagógica, institucional y administrativa. Evaluación externa con fines de acreditación (entidad acreditadora). Acreditación (acredita el CONEAU, como consecuencia del informe favorable de la entidad acreditadora) � Acreditación institucional especializada, por áreas, programas o carreras. � Acreditación institucional integral.
ACREDITACIÓN Y CERTIFICACIÓN DE LA CALIDAD DE LA EDUCACIÓN UNIVERSITARIA: CONEAU (LEY 28740, ARTS. 29 -33) DEFINICIÓN: INSTANCIAS: ORGANIZACI ÓN: Órgano encargado de definir criterios, indicadores y estándares de medición, para garantizar … niveles aceptables de calidad y alentar la aplicación de medidas de mejoramiento. En cada universidad se deben constituir instancias de evaluación institucional… a. -Órganos de dirección (directorio conformado por seis expertos , seleccionados por un período de tres años renovables por tercios, deben poseer experiencia de 10 años en la docencia o en su ejercicio profesional). Son propuestos por: ü Uno por el CONCYTEC ü Uno por las Universidades Públicas. ü Uno por las Universidades Privadas. ü Uno por los gremios empresariales. ü Uno por el Consejo nacional de Decanos de los CPP. ü Uno por el Consejo de Planeamiento Estratégico Nacional (CEPLAN) b. -Órganos de línea. c. -Órganos consultivos.
DEFINICIONES Comité interno: Grupo encargado de coordinar las acciones encaminadas a la obtención de la acreditación de la carrera profesional; integrado por un grupo de especialistas capacitados por el CONEAU en la conducción de procesos de autoevaluación. Comisión evaluadora: Grupo de pares académicos capacitados en evaluación de carreras profesionales universitarias.
DEFINICIONES Observador: Especialista propuesto por la DEA – CONEAU que informa sobre el desarrollo de la visita de verificación. SVA: Sistema virtual de autoevaluación diseñada para el recojo, ordenamiento y almacenamiento de la data proveniente de encuestas y cuestionarios relacionados con los estándares del Modelo de calidad del CONEAU.
DEFINICIONES Entidad evaluadora con fines de acreditación: Institución pública o privada nacional o internacional, idóneas y especializadas en evaluación y acreditación de carácter académico y profesional, debidamente constituidas y que son autorizadas y registradas por el órgano operador CONEAU.
REQUISITOS 1. 2. 3. 4. La Universidad que oficialmente presenta la carrera debe estar registrada en la Asamblea Nacional de Rectores (ANR) y tener la autorización de funcionamiento definitivo vigente. La carrera profesional debe tener la autorización de funcionamiento oficial de la Universidad a la que pertenece. La carrera profesional debe tener por lo menos una promoción de egresados con 02 años de antigüedad. El proceso de acreditación consta de las siguientes etapas (Adenda 1: Etapas del proceso de Acreditación de carreras profesionales universitarias AC-P-002 - DEA-CONEAU 2009). a. b. c. d. Etapa previa al proceso de acreditación Autoevaluación Evaluación externa Acreditación
ETAPA PREVIA DEL PROCESO DE AUTOEVALUACIÓN
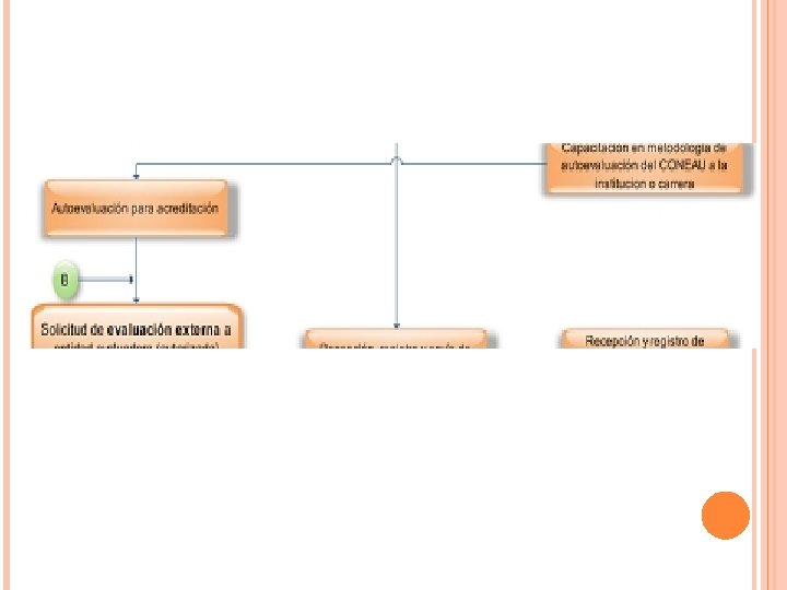
ETAPA PREVIA AL PROCESO DE ACREDITACIÓN (REGLAMENTO DE LEY 28740, ARTÍCULO 11) Comprende las siguientes actividades: a) Información al órgano operador del inicio del proceso de evaluación de la calidad educativa b) Designación del comité interno responsable del proceso y comunicación de sus integrantes al órgano operador c) Capacitación de los miembros del comité en la metodología de autoevaluación aprobada por el órgano operador. d) Inicio de la autoevaluación
PROCESO DE AUTOEVALUACIÓN
AUTOEVALUACIÓN (ADENDA 3) La autoevaluación con fines de acreditación, es el proceso mediante el cual una institución educativa, o sus programas, reúne y analiza información sobre sí misma, la contrasta con sus propósitos declarados y el Modelo de Calidad que contiene los estándares aprobados por el CONEAU.
AUTOEVALUACIÓN (REGLAMENTO DE LEY 28740, ARTÍCULO 12) 12. 1. La autoevaluación es el proceso de evaluación orientado a la mejora de la calidad, y llevado a cabo por las propias instituciones o programas educativos con la participación de sus actores sociales, es decir, estudiantes, egresados, docentes, administrativos, autoridades, padres de familia, y grupos de interés. 12. 2. La autoevaluación que realiza la institución puede formar parte del proceso de acreditación o ser independiente del mismo, como componente del proceso de autorregulación. 12. 3 Cuando la autoevaluación se realiza con fines de acreditación, la institución o programa utilizará los estándares, criterios y procedimientos aprobados por el órgano operador correspondiente. 12. 4 El resultado de la autoevaluación se registra en un informe que es remitido a la entidad evaluadora para su estudio, con la documentación de respaldo que corresponda. La estructura del informe de autoevaluación y la documentación de respaldo son establecidas por el órgano operador.
PROPÓSITOS � Proporcionar a la Unidad Académica que gestiona la carrera profesional universitaria, información relevante y oportuna para el proceso de toma de decisiones. � Establecer un procedimiento estándar que contribuya a hacer eficiente y eficaz el seguimiento del cumplimiento del plan de mejora desarrollado a partir de los resultados de la autoevaluación. � Proporcionar al CONEAU de forma sistematizada información sobre las fortalezas, debilidades, amenazas y oportunidades de desarrollo de la carrera. � Promover una cultura de evaluación interna y externa en base a un modelo de calidad y procedimiento que se aplican a nivel nacional.
Génesis del proceso Generación de información Elaboración del informe final que contiene los resultados y el plan de mejora Talleres de análisis y discusión Adquisición, procesamiento y registro de data de forma virtual Evaluación preliminar del comité interno Recolección y sistematización de las fuentes de verificación e informe de auditoria interna del SGC Presentación y aprobación oficial del proyecto de acreditación Presentación y aprobación oficial del comité interno Proceso de autoevaluación con fines de acreditación Elaboración del informe final
Auditoria SGC Encuestas Cuestionario SVA Informe Comité Interno T A L L E R E S Informe Final
PROCESO DE EVALUACIÓN EXTERNA
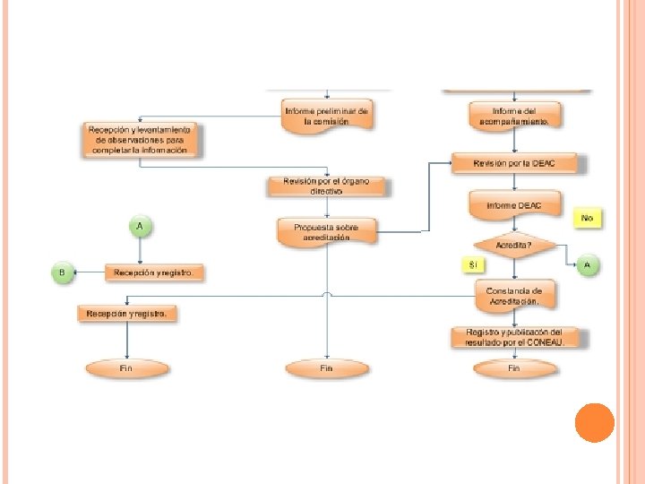
EVALUACIÓN EXTERNA La evaluación externa es el proceso de verificación, análisis y valoración que se realiza a un programa o a una institución educativa, a cargo de una entidad evaluadora debidamente autorizada por el CONEAU. La evaluación externa permite constatar la veracidad de la autoevaluación que ha sido realizada por la propia institución educativa o programa.
Génesis del proceso Verificación de información Decisión de acreditación Elaboración del informe de evaluación con propuesta de acreditación Visita de verificación Revisión del informe final de autoevaluación por comisión evaluadora y observador de la DEA Designación de comisión evaluadora Recepción, registro de solicitud Presentación de solicitud de evaluación externa Proceso de evaluación externa Resultado de acreditación
ACREDITACIÓN
ACREDITACIÓN La acreditación es el reconocimiento formal de la calidad demostrada por una institución o programa educativo, otorgado por el Estado, a través del órgano operador correspondiente, según el informe de evaluación externa emitido por una entidad evaluadora, debidamente autorizada, de acuerdo con las normas vigentes.
TIPOS DE ESTÁNDARES
TIPOS DE ESTÁNDARES NOMINAL (N) VALORATIVO (V) DE SATISFACCIÓN (D) SISTÉMICO (S)
NOMINAL (N) Es un nivel de calidad referido al cumplimiento de una condición, como lo son la existencia de documentos o valores de variables fijados como meta. Los documentos pueden ser de: Normatividad obligatoria, regulatoria externa o propia de la institución, entre otros. Reportes de estudios o informes sustentatorios, etc. ¿Qué evaluar? Existencia de documentación conforme a lo establecido en el estándar. La información que sustenta el haber alcanzado el valor establecido para el estándar.
NOMINAL (N) ¿Cómo evaluar? Relacionar lo solicitado en el estándar con lo establecido en el criterio. Verificar que la documentación solicitada en el estándar cumpla con lo establecido en el mismo. Verificar mediante la documentación pertinente que el valor referido al estándar ha sido alcanzado. Calificación Cumple: Cuando la existencia del documento, o el valor alcanzado del estándar, se ha corroborado con el análisis correspondiente de la información presentada. No cumple: Cuando no existe el documento solicitado en el estándar o éste no cumple con lo establecido en el mismo; así como, en el caso de no haberse alcanzado el valor establecido en el estándar.
VALORATIVO (V) Definición: Es un nivel de calidad referido a la apreciación de entendidos que tienen sobre el objeto de evaluación. ¿Qué evaluar? El cumplimiento de la relación asociativa establecida en el estándar. Características de procesos y sus productos. ¿Cómo evaluar? Relacionar lo solicitado en el estándar con lo establecido en el criterio. Estudiar la información de las fuentes de verificación presentadas y, conforme a lo establecido en el estándar, emitir una apreciación sobre el cumplimiento del mismo.
VALORATIVO (V) Calificación Cumple: Cuando la existencia del documento o análisis favorable, se ha corroborado con el estudio correspondiente de la información presentada. O cuando la existencia del documento o análisis favorable, se ha corroborado parcialmente o de forma incompleta con el análisis correspondiente de la información presentada. No cumple: Cuando no existe el documento solicitado en el estándar o su análisis no cumple con lo establecido en el mismo.
DE SATISFACCIÓN (D) Es un nivel de calidad referido a la reacción favorable de encuestados (estudiantes, docentes, administrativos y grupos de interés) sobre el cumplimiento del objeto de evaluación. ¿Qué evaluar? La información que sustenta el haber alcanzado el valor obtenido en la encuesta. El muestreo y la cobertura aplicados a la población referida en el estándar.
DE SATISFACCIÓN (D) ¿Cómo evaluar? Relacionar lo solicitado en el estándar con lo establecido en el criterio. Comparar los resultados obtenidos con lo establecido en el estándar. Contrastar los resultados obtenidos en las encuestas con entrevistas en los casos que a juicio del evaluador considere necesario un mayor estudio de verificación. Calificación Cumple: Cuando la reacción favorable, aplicando una escala de Likert, es más del 50% de encuestados de una muestra representativa de la población. No cumple: Cuando la reacción favorable, aplicando una escala de Likert está por debajo del 50%.
SISTÉMICO (S) Es un nivel de calidad de un conjunto de actividades relacionadas entre sí para cumplir un objetivo común. ¿Qué evaluar? Documentos que evidencien el funcionamiento del sistema o su proyecto de implementación. ¿Cómo evaluar? Relacionar lo solicitado en el estándar con lo establecido en el criterio. Verificar que el proyecto referido a la implementación del sistema esté aprobado oficialmente y que su contenido se ajuste al formato S 1. Verificar que la documentación que evidencia la implementación del sistema contenga lo siguiente: � � Descripción del sistema. - Mapa de procesos y su interacción. Normatividad oficial sobre el sistema. Procedimientos oficiales documentados. Registros: Planificación de objetivos (S 2). - Los correspondientes a cada sistema. Gestión de recursos (S 3). - Se declaran los recursos necesarios para el cumplimiento de las actividades correspondientes a cada objetivo declarado en S 2. Acciones correctivas (S 4). - Son las que se realizarán para eliminar la causa de un No Cumplimiento de un requisito detectado u otra situación no deseable. Revisión del estado del sistema (S 5). Perfiles de competencias de los que integran el sistema, programas de capacitación de los que integran el sistema y de sus usuarios, informe de auditoría y actas de revisión del sistema por sus responsables.
SISTÉMICO (S) Escoger dos a tres No Cumplimientos, que a juicio del evaluador considere necesario un mayor estudio de verificación para fundamentar la implementación o eficacia alcanzada, el que será realizado durante la visita en la evaluación externa. Calificación Cumple: Cuando se logra lo planificado, es decir, los objetivos del sistema (eficacia). En cuanto a la implementación, el proyecto correspondiente está aprobado oficialmente cumpliéndose lo establecido en el formato S 1 y se verifica su ejecución considerando lo establecido en la documentación que sustenta el sistema. No cumple: Cuando no se logra lo planificado, es decir, no se tiene el proyecto de implementación aprobado oficialmente y/o no cumple lo establecido en el formato S 1, así como no se evidencia que se lleve a cabo la ejecución del mismo a través de la documentación presentada.
FORMATO S 1: ESTRUCTURA DE UN PROYECTO DE IMPLEMENTACIÓN DE UN SISTEMA
FORMATO S 2: REGISTRO DE PLANIFICACIÓN DE OBJETIVOS
FORMATO S 3: REGISTRO GESTIÓN DE RECURSOS
FORMATO S 4: REGISTRO DE REVISIÓN DE ACCIONES CORRECTIVAS
FORMATO S 5: REGISTRO DE REVISIÓN POR LOS RESPONSABLES DEL SISTEMA
ESTÁNDARES BÁSICOS DE ENSEÑANZA APRENDIZAJE (CONEAU, 2008) 16. Los perfiles del ingresante y del egresado guardan coherencia con los lineamientos del proyecto educativo. (v) 19. El plan de estudios asigna un mayor número de horas a las áreas básica y formativa con respecto a las de especialidad y complementaria. 23. El plan de estudios tiene asignaturas, o cursos, electivos que contribuye a la flexibilidad curricular. 35. La Unidad Académica tiene un sistema implementado de evaluación del aprendizaje. 37. Los admitidos a la carrera profesional cumplen con el perfil del ingresante.
ESTÁNDARES BÁSICOS DE ENSEÑANZA APRENDIZAJE (CONEAU, 2008) 45. La Unidad Académica tiene un sistema implementado de seguimiento del egresado. 66. La programación de horas lectivas del docente guardan relación con las destinadas a la atención de estudiantes, investigación, extensión universitaria, proyección social y su perfeccionamiento continuo. 67. La Unidad Académica tiene un sistema implementado de tutoría. 69. La Unidad Académica evalúa los programas de perfeccionamiento pedagógico que implementa. 70. . Los docentes tienen la formación profesional que demanda la asignatura.
ESTÁNDARES BÁSICOS DE ENSEÑANZA APRENDIZAJE (CONEAU, 2008) 71. Los docentes tienen la experiencia profesional que requiere la asignatura. 72. Los docentes dominan las tecnologías de información y comunicación. 73. Los docentes dominan idiomas que requiere el proyecto educativo. 74. Se realizan reuniones periódicas donde se discuten temas relacionados con la actividad de enseñanza entre los docentes. 75. Los procesos de selección, ratificación y promoción de docentes se realizan con objetividad y transparencia. 88. Los estudiantes, docentes y administrativos conocen los programas de bienestar.
TALLER DE AUTOEVALUACIÓN Realice la evaluación de un estándar básico de la carrera profesional donde trabaja. Utilice • Ficha de evaluación de estándar • Criterios de evaluación de estándares
GRACIAS POR SU ATENCIÓN Ciro Espinoza Montes http: //scalidad. wordpress. com