Asia Ancient India Geography Indus River Where the














































































































































- Slides: 142
Asia
Ancient India • Geography • Indus River: Where the first civilizations began • Himalayas: Tallest mountain chain in the world • Hindu Kush: Another mountain chain • Harappa’s • First Civilization (2500 BC-1500 BC) • Much is still unknown (religion, communication) • Disappeared around 1500 BC
Ancient India • Indo-Aryans • • • Invaded around 1500 BC Vedas: Religious writings Sanskrit: Indo-Aryan Language Religion: Based on things of nature Race: Tended to be of a lighter complexion • Southern India • Remained relatively untouched by invaders • Today • India is still divided North/South
Ancient Indian Empires • Mauryan Empire • Chandragupta Maurya: – Established the empire – United Northern India from the Ganges to Indus Rivers – Did great things for India • Asoka – – Grandson of Chandragupta Dominated almost whole Indian subcontinent Spread Buddhism Died in 232 BC, empire collapsed within 150 years • Gupta Empires and Rulers • Began around 300 AD • Decline in Buddhism, spread of Hinduism • Chandra Gupta II – Golden Age of Gupta Empire • Rule ended around 550 AD
Ancient India • Ancient Indian Culture Farming and trade (more trade to South) Inequality between men and women Polygamy: More than one wife Panchatantra: Ancient stories, 2 nd most translated book in history Nalada: Famous Buddhist University, education was very important Math, Astronomy, etc Inoculation: infection someone with a mild form of disease (vaccine). Small pox vaccine 1300 years before Europeans • 4 Class Society: Strict rules to keep people in class • • – Rulers/Warriors, Priests, Merchants/Farmers, Workers/Peasants
Indian Religion: Hinduism • Foundation • Earliest teaches based off of epics (long poems) dating back to the time of the Vedas (Bhagavad Gita) • Hindu Beliefs: – Belief that every thing in the universe is of the same essence (spirit). Unity of God and People – World we see is an illusion, takes many lifetimes to realize this. – Dharma: Moral duty, helps the soul advance to next life – Karma: Good or bad force created by a persons actions – Nirvana: Perfect peace…what all Hindu’s hope to accomplish
Hinduism • Hindu Beliefs • Reincarnation: Upon death, soul goes to another person or animal…takes many lifetimes to get salvation • General rule: better you are, the higher social status you will be in next life. So only the highest class will reach Nirvana • Hindu Symbols • Yoga: Bring the body and mind together • Cows are protected by the law • Brahman: Main God • Where is it popular • More popular in western and central India
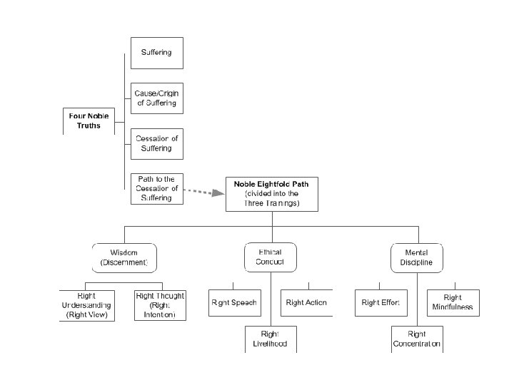
Indian Religion: Buddhism • Foundation • Siddhartha Gautama: Founder, know as Buddha • Wealthy, shocked by how bad ordinary people had it • Eventually he found out why people were suffering • Teachings • Good is rewarded, evil is punished • Salvation comes from following the Four Noble Truths and the Eightfold Path • Live selfless lives (peaceful/moral lives of poverty) • Anyone could reach nirvana
Buddhism • Teachings cont. . • Vedas: Hindu holy books were not sacred writings • Anyone could reach nirvana, was not reliant on reincarnation • Spread of Buddhism • Spread slowly • Buddhism divided over how Buddha is viewed. . • Eventually has spread throughout much of Asia. . declined some in India
Modern India • Foreign Control • India was controlled by the Turks during the 1300 s • Eventually they were overthrown by the Mongols, led by Babur • Mughal Empire Akbar: Babur’s grandson was the greatest emperor Ruled from 1556 -1606 Blend of Persian, Islamic and Hindu cultures Tolerant of other religions, also increased trade throughout India. Taj Mahal: Famous building constructed during this time Other rulers (Shah Jahan and Aurangzeb) had trouble keeping peace, especially among different religious views. Aurangzeb even used elephants to trample protestors. • A lot of hatred between Muslims and Hindu’s in India!! • • •
British and India • British Involvement • In the mid 1850’s, Great Britain took direct control of India by dividing the land up into over 550 states. • Did very little to ease the religious tension between Hindu’s and Muslims. • By the early 1900 s, there were plenty of British living side by side with people of India. • The British viewed themselves as the superior race. • Only good thing was that the British established many Westernized schools that increased education for all people of India. • Many people wanted independence but the British were able to maintain control into the early 1900 s.
Indian Independence • GB/India • GB promised some independence in return for India helping them out during WWI • Much disagreement on how much independence, etc • Mohandas Gandhi • Leader of Indian Nationalism • Passive Resistance: Urged people to nonviolently refuse to cooperate with GB control. • Began boycotts and quit paying taxes. GB responded with violence, which made more people mad • By 1935, India had some self government but not total control. • Gandhi was assassinated in 1948
End of British Rule • WWII • GB demanded that India help them during WWII • India began to demand independence • Muslims vs Hindu’s • Gandhi (Hindu) demanded complete separation from India. • Muhammad Ali Jinnah (Muslim) demanded a separate Muslim state within India (Pakistan) • Violence was crazy between the two sides, millions killed in fighting • Independence • August 15 1947: India and Pakistan were both created
Independent India • Early government • Jawaharlal Nehru: First Prime Minister of India • Nonalignment: Did not ally with either USA or USSR • Daughter became prime minister in 1966 (Indira Gandhi) • Political Unrest • Indira Gandhi fought with Shikh’s (different religion) in northern India. Eventually she was assassinated by them. • Political instability followed for the next 20 years. • Pakistan (Muslim) and India (Hindu) do not like each other and have each threatened nuclear weapons on the other one.
Independent India • Economy • Mixed Economy: Mix between private and government ownership of industries. • Problem was that the population was (and is) growing too fast. This has led to massive problems with overcrowding, unemployed, etc. • By 2000, India had over a billion people (1. 237)…will catch China by 2050. • Manmohan Singh: Prime Minister today • Foreign Relations • India and China had problems because India offered refuge for the Dalai Lama (Tibetan Monk) • Kashmir: Area of Northern India that has been fought over with Pakistan still to today.
Pakistan • Division • East Pakistan and West Pakistan became the countries of Pakistan and Bangladesh • Pakistan • Formed a government led by military leaders and Islamic Nationalists • Benazir Bhutto: Became the first women to serve as Prime Minister of a Muslim country • Nawaz Sharif: Prime Minister today • Problems: Pakistan is home to Al-Queda • Bangladesh • Floods, famine, storms, and poor leaders have made this country very poor
China • Geography • Large country, many geographic features • Made up of many different regions • 3 Great Rivers: Huang (Yellow), Chang, Xi – Chinese were the first to use dikes to prevent flooding • Parts under China’s control at different times – Mongolia, Manchuria, Tibet, Northern Korea • Mountains – Himalaya's • Deserts – Gobi • All these things led to China being very isolated in its development
Chinese Dynasties • Shang • First dynasty to invade into area (1750 BC) • Bureaucracy: Government organized into different levels and tasks. • Strong military and technology made the Dynasty expand • Science: Calendars based on sun and moon • Religion: Worshiped nature • Early system of writing • Zhou (JOH) formed an alliance with invaders, overthrew the Shang Dynasty…. said they were not fit to rule
Other Chinese Dynasties • Zhou (JOH) Dynasty • 1050 BC-250 BC • Mandate of Heaven: Supreme Ruler had chosen them to rule the people of China • Qin Dynasty • Cheng: First leader of Qin Dynasty • Autocracy: Government where emperor has total power • Great Wall of China: Began by the Qins to help protect them from invaders. • Empire made people mad, overthrew the Qins • Han Dynasty • More moderate, kept the rule for 400 years (200 BC-200 AD) • Ruled over an area larger than the Romans, Liu Ch’e (most powerful ruler) • Civil Service Government: Leaders were examined, most qualified got positions of power. Style lasted until the 1900 s. • Silk Road: Road from China to Mediterranean…traded goods with Romans/Greeks
Chinese Philosophy • Yin and Yang • Yang (male) and yin (female) represented the balance of forces of nature. • Balance was the key to success • Confucius • Main Chinese Philosopher • Importance: family, respect of elders, reverence for ancestors • Wanted to figure out how people could better rule themselves. Everyone should accept their roles in life and work to be the best they could be
Chinese Philosophy • Mencius • Follower of Confucius • People’s characters should benefit others • Rulers who were ethical should receive support from people; weak or unjust rulers should be overthrown • Laozi (Lowd-ZOO) • • Founded Daoism Dao: Indescribable force that ruled nature. People should live peaceful lives and not strive for material wealth. Both Daoism and Confucianism provided a balance that people of China followed for centuries (Yin and Yang) • Buddhism • Mahayana Buddhism became very popular in China because it agreed with many of the teachings of Chinese Philosophers
Middle Age Chinese Dynasties • Sui Dynasty • Ruled during the 500’s AD • Created the Grand Canal (linked N and S China) • Defeated by the Turks • Tang Dynasty (600 -900 s) Defeated the Turks, extended China to India and Middle East. Xi’an: Capital, over 2 million people lived there Began the golden age of China Confucianism and Daoism were very important ideas. Stress of ethics would remain the main religion until the 1900 s. • Built temples to Confucius and made people study his teachings • Buddhism became very popular during this time. • •
Middle Age Chinese Dynasties • Sung Dynasty • Had trouble controlling all of the areas of China. • Mongols controlled the Northern part of China (Manchuria) and gave them lots of problem • Jin Dynasty • Took over Northern China in 1100 s. Created a divided China • Both Empires (Sung and Jin) • Expanded trade and Civil Service • Inventions: Gun Powder, Ink, Paper, Movable Type • Population exploded to over 100 million (many cities)
Mongols • Mongols • Lived in the area to the North of China (Mongolia) • Great fighters – Large Army (Over 100, 000 in Cavalry) – New Weapons (Catapults, Crossbows) – Used speed to surround cities • Mongol Expansion • Genghis Khan – Best Mongol general; created a huge empire in 1200 AD – Invaded China, Russia, and Eastern Europe – Kublai Khan (China) and Batu Khan (Russia, Poland, Hungary, Austria) were both grandsons of Genghis, controlled lands they conquered
Mongols in China • Yuan Dynasty • Established by Kublai Khan, ruled from 1271 -1368 • Did greatly improve trade for China • People became upset at high taxes for the Mongol leaders • Beijing emerged as the central capital of China (also with the Ming Dynasty later) • Contact with Europeans • Increase greatly during this time • Marco Polo: Italian man who traveled to China. Liked by Kublai Khan, Marco stayed in China for 17 years
Modern Chinese Dynasties • Ming Dynasty (Mid 1300 s) • Most skilled sailors in the world during that time • Abandoned trade, focused more on self sufficiency, especially after getting rid of the Mongols • Restored Confucianism with a 4 class society – Scholars, Farmers, Artisans, Merchants • Qing Dynasty (1600 s) • From Northern China (Manchuria) • Defeated the Mings and ruled until 1912.
Modern Chinese Dynasties • Qing China • Economy grew due to specialization in certain areas • Merchants increased trade and cities began to grow rapidly. • Confucians ideas about family and roles of each individual were still very important • Problems • Population was growing at a high rate, especially the peasants. • Rebellions began to become more frequent with the poor people during the 1800 s (similar to Russia)
China and Europe • Portugal • First European group to arrive in China • Christianity was introduced and then removed once the Qing Dynasty saw it as a threat to China • Great Britain • Wanted Silk and Tea from China • British East India Company had a monopoly on tea coming from China. Angered many people. • Free Trade: Idea that government should not interfere with trade. China wanted control, Great Britain wanted freedom to trade with whomever it wanted.
China and Europe • Opium Wars • Opium: Produced in India (controlled by GB). Was shipped in high numbers to China, where people became addicted. • China went to war with GB because it would not stop selling opium to the Chinese people. • China lost b/c their navy was weak; GB gained control of Hong Kong. • Unequal Treaties • China’s fear of invasion led to them signing treaties with other countries (France and USA) which weakened GB trade monopoly. • None of these treaties benefited China…they were being used • All of these treaties and foreign influence led to rebellions and the weakening of the Qing Dynasty
20 th Century China • By 1900 many countries had a piece of China • Boxer Rebellion • Empress Dowager Tz’u-hsi (TSOO-SHEE) imprisoned her nephew (Emperor) and took control • Boxer Rebellion is when the Chinese began to attack the foreigners that were in China. • Eventually put down by GB, France, Germany, Russia, Japan and USA. • Rebellion did encourage more nationalism • Overthrow of Qing Dynasty • Kuomintang (Chinese Nationalist Party) was led by Sun Yixian • Overthrew the Qing Dynasty
Chinese Republic • New Goals of Republic • Political Unification/End of Foreign Influence • Change to Democratic Government • Economic Improvements • Problems • Powerful warlords did not want to give up land…wanted Sun Yixian dead • Nationalists wanted help from outsiders, only the USSR offered. • Chiang Kai-shek • Took over leadership of the Nationalist Movement • Defeated the warlords
China turning towards communism • Kuomintang • Divide in how to rule China. Chiang Kai-shek sided with the Right Wing which opposed communist measures • Chiang got rid of the communists and emerged as an all powerful dictator. • Modernized China but did not address land ownership issues and taxes. Both hurt the poor people of China • Chinese Communist Party • Inspired by the ideas of Lenin and Marx • Chiang began to do many things to get rid of Communists
China turning communist • Growth of Party • The nationalists tried to eliminate the communist • Long March: Over 100, 000 communists evacuated Jiangxi and made a 6, 000 mile trip (lasted over a year) to Yenan. • Mao Zedong • New leader of the communist party • Began to work with peasants to improve their lives • Red Army was created…. strengthened by the peasants.
Communist China • WWII • Chinese Nationalist and Chinese Communist agreed to stop fighting to focus on defending against Japan. • Communist Change • In 1949, Mao Zedong led the communist into power. . over a million killed in this transition • Chiang Kai-shek and other nationals fled to the island of Taiwan. (Taiwan grew tremendously) • United States refused to recognize China’s new government
Mao’s Communist China • Peoples Republic of China • Rebuild industry and reform land use (communal farms) • Much like USSR did during 5 year plan • Was successful in China • Great Leap Forward • 2 nd 5 Year Plan. . hoped to increase industry to match the West. • Transformed Chinese society into a working society…created huge communities around a certain industry. (dorms, etc) • Huge failure • Cultural Revolution • Mao’s attempt to bring China back from Great Leap Forward • Wanted to rid China of its old customs, habits, etc • Red Guards: Young people that went about destroying anything from the “old way” • Failure
China After Mao • Moderates • Leader was Deng Xiaoping • Wanted to improve: agriculture, industry, technology, and national defense • Led China to a market economy and increase interaction with the west…. . Economy grew like crazy • Problems • Some Chinese wanted Democracy • Tiananmen Square Massacre: – Thousands of Protestors would not leave – Tanks and armed guards forced them out…killing 100’s – Shocked the rest of the world
China • Economic Changes • China has begun to give up control of government owned business. • Foreign Relations • China really never got along well with USSR during Cold War. • China and the USA began a positive relationship in the 1970 s. • In 1997, GB finally turned over Hong Kong to China.
Japan • Geography • Thousands of islands make up Japan • 4 Largest: Honshu, Hokkaido, Kyushu, Shikoku • Geographical Hardships – Mountains, Natural Disasters (earthquakes, typhoons, tsunami’s) • Very difficult for outside forces to invade Japan • Beginnings • • • Kami: Belief in the gods of nature Shinto: Religion based on the ideas of Kami Early leaders were Shinto priests, led to a peaceful time. Most Japanese believed in both Shinto and Buddhism Early Japan was influenced by China (followed what they did)
Japan • Feudal Japan • Fujiwara: First family to gain control of Japan • Shogun: Title of General; second most powerful person in Japan (behind the Emperor) • Started the Japanese Feudal System – Emperor, Shogun, Daimyo, Samurai, Peasants • Daimyo: landowners, protected by Samurai (warriors) • Similar to Europeans with nobles and knights • At times there was really no central leadership in Japan which led to lots of fighting amongst different Daimyo’s
Japan’s Internal Fighting • Internal Fighting • 3 different daimyo's established a power centralized feudal government within Japan • Oda Nobunaga (1568 -1582), Toyotomi Hideyoshi (1592 -1598) and Tokugawa Ieyasu (1603) • Tokugawa’s family would keep control of the government for the next 250 years • Tokugawa Rule • Feudalism and Central Monarchy • The Shogun had complete control over the other 250 daimyo’s. • Brought stability and isolation to Japan. Eliminated Christianity that was previously brought by Europeans and banned overseas trade. • A person’s social class was determined by birth. Samurai’s were considered the top of the social classes
End of Japanese Isolation • Changes in Japan • The people of Japan began to want social and economic change, much the same way that China did. • End of Isolation • US forced a treaty in 1854 that would allow for US ships to dock in Japan during storms. • This permitted limited trade to begin • This opened the door for other countries to do the same thing. • This upset a lot of people in Japan, eventually the Tokugawa’s were overthrown.
Japan’s Modernization • Meiji Restoration • Meiji was able to overthrow the Tokugawa Shogunate • By 1900 Japan had become the first Asian country to industrialize. • Japan also changed its government and social structure. • Japanese Imperialism • Japan feared other Asian countries, so they began to attack them. • People of Korea wanted freedom from China • Sino-Japanese War: Japanese Army surprised the world by defeated the larger Chinese Army. Occurred in 1895 • This gave Korea its independence and also gave Japan some land around China. • Also forced China to trade with Japan
Imperial Japan • Korea/Manchuria • Japan invaded Korea shortly after helping them free themselves from China • Also wanted to control land in Manchuria (northern China) • Russo-Japanese War • Japan attacked a Russia fleet in 1904 (b/c Russia had interest in Manchuria) • Japan was winning the war; wanted to sign a treaty to end it • Treaty of Portsmouth • Created by the United States • Japan got a bunch of land from Russia, as well as control over RR and Manchuria • Japan soon invaded Korea in 1910.
Japan’s Change • Japan’s Change • In 50 years it went from being an agricultural dominated society to one of the largest industrial powers in the world • Population rose dramatically, hard to feed everyone • People left Japan, weren’t allowed in USA (created anger) • Economic Changes • Japan was dependent on raw materials from other countries. (needed to trade) • Economic times of the 1920’s made the Japanese people mad at their leaders • Political Change • Militarism: Military needs and goals shape lifestyle. Japan saw this as the only way to be successful (late 1920 s-1930 s) • New military leaders looked to expand control Asia. . much the same way the Germany was trying to gain land. • Asian version of Monroe Doctrine.
Japan’s Aggression • Expansion • Military leaders began to control the government • Took control of Manchuria in 1931. • By 1937, Japan would capture the Chinese capital of Beijing. By 1939, controlled all sea ports of China • WWII • Japan began to invade smaller islands that European countries controlled (preoccupied with Nazi’s) • French Indochina, Dutch East Indies, etc • Alliance • Decided to form an alliance with Germany and Italy • Only Philippines and Hawaii were left to conquer in the Pacific.
Pearl Harbor • Japanese View • Believed that the USA was the greatest threat to their expansion • Surprise attack would be the best way to get a head start • Pearl Harbor • Dec 7, 1941…. over 2300 Americans were killed • We declared war on Japan the next day • Japan’s expansion • Attack allowed them to capture Guam, Luzon, Burma, Thailand, Malaya, and New Guinea • Australia was the last stronghold
End of Pacific War • Beginning: • Japanese gained a huge empire by 1942. Eventually the American’s began to recapture different islands • Major US Victories • Battle of Coral Sea: First Japanese loss (May 1942) • Midway: US broke Japanese code, destroyed numerous ships and airplanes • Australia, New Guinea: 1943 • Philippines: 1944 • Iwo Jim and Okinawa: 1945
Japanese Surrender • Why Atomic Bomb? • Iwo Jima and Okinawa had been terrible battles, invading Japan would cost too many lives • Japanese society would fight to the death • We created the bomb, might as well use it • Atomic Bomb • 1 st Bomb: – Dropped August 6, 1945 on Hiroshima, Japan – 80, 000 people died instantly • 2 nd Bomb – Dropped on Nagasaki, Japan, August 14 • Japan surrendered on Sept 2, 1945 • Japan’s Treatment of Enemies during WWII • Killed about 250, 000 innocent Chinese in 1937 • Bataan Death March: 10, 000 Filipinos and 600 Americans Killed on the Philippines
Japanese Miracle • Occupation of Japan • US controlled Japan after the war • Douglas Mc. Arthur: US commander was in charge • De-militarize: decrease the size of Japan’s military. . let the Japanese control industry • New government that was non-military and democratic • Economic Development • Farms improved (farmers actually owned land) • Huge industrial firms were broke up • Highly skilled workforce led to Japan thriving • Social Change • Modernized quickly…some good things, some not so good things • Political Change • Japan has vowed to help the United States but does not want to be apart of any conflicts. • Japan became more independent as the 20 th century ended
Korea • Geography • Mountainous land in between China and Japan • Many different people settled in this land, especially the Chinese • History • Silla emerged as the most powerful of the Korean Kingdoms in the 600 s AD. • Koryo Kingdom (established in the 900 s) grew powerful, (where the name Korea came from) • Yi Dynasty kicked out the Mongols in 1392 and Korea was finally independent until the Japanese invaded before WWI
Divided Korea • After WWII. . Korea was divided along the 38 th parallel. • North was controlled by USSR and became communist • South was controlled by USA and became republic • Korean War • North Korea invaded into South Korea (1950) • US helped push the North Korea’s out…eventually the Chinese helped the North Koreans. • Cease fire in 1953 meant the country would be divided
Divided Korea • South Korea • Dictatorship • Increase trade and industry…became one of the fastest growing economies in the World • North Korea • • Struggled with famine, etc Remained communist Kim Jong Il: Old leader. North Korea has grown more upset with South Korea…threatened with Nuclear Attacks
Southeast Asian Empires • Countries: Cambodia, Laos, Malaysia, Myanmar, Thailand, and Vietnam. • All of them were strongly influenced by China and India • Hinduism, Confucianism, and Daoism were very popular in all areas. • Overtime, Buddhism would emerge as the dominant belief in the area.
European Control in SE Asia • GB • Controlled Burma and Singapore • France • Laos, Cambodia, Vietnam • Siam (Thailand today) acted as a buffer state between GB and France • Dutch • USA • Used to be called the Dutch East Indies (Indonesia) • US and Germany split parts of Samoa • Took over Hawaii in 1898…US business people had been living there for years • Took the Philippine Islands from the Spanish • Also took Guam and the Wake Islands
European Imperialism • One country taking over control of another country • Settlement Colonies • Colonies that had large groups of people living in one place (like Australia) • Dependent Colonies • Few European officials would rule over a large group of native people (like India)
European Imperialism • Reasons • Economic…new markets • Access to Raw Materials • Worldwide Population Doubled (1800 -1900)…need new places to live • White Man’s Burden – Idea that it was the White Mans Job to spread ideas and knowledge around the world. • Religion: Missionaries
Modern SE Asia • Philippines • Became independent from USA after WWII • Struggled with communist and non communist forces wanting control of the country. • Recently hit by a deadly typhoon. • Burma (Myanmar) • Property of GB until after WWII • Country has been controlled by the military • Aung San Suu Kyi: Nobel Peace Prize for her civil rights protests.
• Indonesia Modern SE Asia • Ruled by the Dutch prior to WWII. • General Suharto took over power in the country (ruled from the 1960 s-1998). More democratic today. . still has some issues • Today it is the fourth most populated country in the world. • Vietnam • Controlled by France during the 1800’s • Ho Chi Minh declared independence from France in 1946. . eventually defeated the French at Dien Bien Phu in 1954. • Vietnam was spilt between North (Communist) and South. • Election in 1956 between Diem (S) and Minh (N) never happened, eventually Diem was assassinated.
Vietnam • Vietnam War • Domino Theory: America believed that if one country fell to communism, they all would. • War lasted from 1965 -1973. • Difficult fighting, North Vietnamese Army and Vietcong effectively used guerilla fighting tactics to frustrate the Americans. • Tet Offensive: Surprise Attack in Jan of 1968, hurt American morale (especially at home) • US withdrew in 1973. 58, 000 Americans had died, over 1. 3 million Vietnamese had died. • South Vietnam eventually surrendered to North Vietnam • US and Vietnam have finally been more civil towards each other, starting around 2000
SE ASIA • Laos • French Colony, gained indpendence I 1954 • Ho Chi Minh trail: went through Laos. US would bomb the trail…did a lot of damage to country. • Became Communist in 1975. Not all people wanted this. (Hmong were killed by the thousands) • Cambodia • Similar early history to Laos • Khmer Rouge: Cambodia Communist influenced by the Vietcong. • Brutally massacred over 1 million people between 1975 -1977. Any teacher, intellectuals and govt. officials were murdered. • Ruled until the early 1990 s. • Since then, Cambodia has recovered some.
Australia • GB Control • In 1770 James Cook claimed the east shore of Australia for Great Britain. • After the American Revolution; GB began to send criminals to Australia. Convicts could stay once their sentence was up. • Aborigines: Native people of Australia, did not get along well with the British, forced into the interior of the country. • GB killed many of these with disease and fighting. Racially, they thought they were better. • Australian Independence • GB controlled all the different parts of Australia (Tasmania, Western Australia, South Australia, Victoria, Queensland) • Eventually all the colonies united in 1901 and became a self governing part of the British Empire.
New Zealand • GB Control • 1840: GB gains control of New Zealand • Maori: Original inhabitants of New Zealand – Hurt by European settlement. • Gold was found in the 1870 s • Became part of the British Empire in 1907
Afghanistan • Invaded by the USSR in 1979. • Mujahideen forces backed by USA vs. the government of Afghanistan (aided by USSR) • Taliban • Ultra conservative Islamic Branch • Took control during the 1990 s. • Al-Queda, terrorist group, has called Afghanistan home for the last decade. • Currently one of the more dangerous places on the earth