Argumentation Logics Lecture 6 Argumentation with structured arguments

























- Slides: 25
Argumentation Logics Lecture 6: Argumentation with structured arguments (2) Attack, defeat, preferences Henry Prakken Chongqing June 3, 2010 1
Overview n Argumentation with structured arguments: n n n Attack Defeat Preferences 2
Argumentation systems n An argumentation system is a tuple AS = (L, -, R, ) where: n n n L is a logical language - is a contrariness function from L to 2 L R = Rs Rd is a set of strict and defeasible inference rules is a partial preorder on Rd Example: classical negation as a contrariness function: n n ) = { } if does not start with a negation -( ) = { , } -( 3
Knowledge bases n A knowledge base in AS = (L, -, R, = ’) is a pair (K, ’) where K L and ’ is a partial preorder on K/Kn. Here: n n n Kn = (necessary) axioms Kp = ordinary premises Ka = assumptions 4
Structure of arguments n An argument A on the basis of (K, ’) in (L, -, R, ) is: n if K with n n A 1, . . . , An if there is a strict inference rule Conc(A 1), . . . , Conc(An) n n Conc(A) = { } Sub(A) = Def. Rules(A) = Conc(A) = { } Sub(A) = Sub(A 1) . . . Sub(An) {A} Def. Rules(A) = Def. Rules(A 1) . . . Def. Rules(An) A 1, . . . , An if there is a defeasible inference rule Conc(A 1), . . . , Conc(An) n n n Conc(A) = { } Sub(A) = Sub(A 1) . . . Sub(An) {A} Def. Rules(A) = Def. Rules(A 1) . . . Def. Rules(An) {A 1, . . . , An } 5
Rs = all valid inference rules of propositional and first-order logic Rd = { , } Kp = { (1) Information I concerns health of person P (2) Person P does not agree with publication of information I (3) i is innformation concerning health of person p i is information concerning private life of person p (4) (i is information concerning private life of person p & Person p does not agree with publication of information i) It is forbidden to publish information i } -elimination Forbidden to publish I , Rd not shown! I concerns private life of P & P does not agree with publication of I (i concerns health of p & p does not agree with publication of p ) Forbidden to publish i 1, 2, 3, 4 K I concerns private life of P P does not agree with publication of I , & Rs i concerns health of p i concerns private life of p , Rs I concerns health of P 6
Domain-specific vs. inference general inference rules Flies n n n R 1: Bird Flies R 2: Penguin Bird Penguin K Bird Penguin n n Rd = { , } Rs = all deductively valid inference rules Bird Flies K Penguin Bird K Penguin Flies Bird Flies Penguin Bird 7
Argument(ation) schemes: general form Premise 1, …, Premise n Therefore (presumably), conclusion n n Defeasible inference rules! But also critical questions n Negative answers are counterarguments 8
Expert testimony (Walton 1996) E is expert on D E says that P P is within D Therefore (presumably), P is the case n Critical questions: n n n Is E biased? Is P consistent with what other experts say? Is P consistent with known evidence? 9
Arguments from consequences Action A brings about G, G is good Therefore (presumably), A should be done n Critical questions: n n n Does A also have bad consequences? Are there other ways to bring about G? . . . 10
Argumentation theories n An argumentation theory is a triple AT = (AS, KB, a) where: n n n AS is an argumentation system KB is a knowledge base in AS a is an (admissible) ordering on Args AT where n Args AT = {A | A is an argument on the basis of KB in AS} 11
Attack and defeat (with - = ¬ and Ka = ) n A rebuts B (on B’ ) if n n n A undercuts B (on B’ ) if n n Conc(A) = ¬Conc(B’ ) for some B’ Sub(B ); and B’ applies a defeasible rule to derive Conc(B’ ) Naming convention implicit Conc(A) = ¬B’ for some B’ Sub(B ); and B’ applies a defeasible rule A undermines B if n Conc(A) = ¬ for some Prem(B )/Kn; A defeats B iff for some B’ n n n A rebuts B on B’ and not A <a B’ ; or A undermines B and not A <a B ; or A undercuts B on B’ 12
We should lower taxes Lower taxes increase productivity Increased productivity is good 13
We should lower taxes Lower taxes increase productivity Increased productivity is good We should not lower taxes Lower taxes increase inequality Increased inequality is bad 14
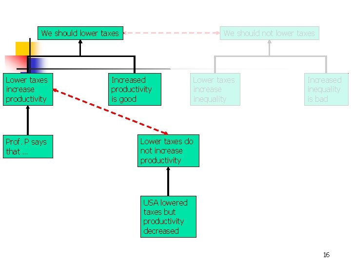
We should lower taxes Lower taxes increase productivity We should not lower taxes Increased productivity is good Lower taxes increase inequality Increased inequality is bad Lower taxes do not increase productivity USA lowered taxes but productivity decreased 15
We should lower taxes Lower taxes increase productivity Prof. P says that … We should not lower taxes Increased productivity is good Lower taxes increase inequality Increased inequality is bad Lower taxes do not increase productivity USA lowered taxes but productivity decreased 16
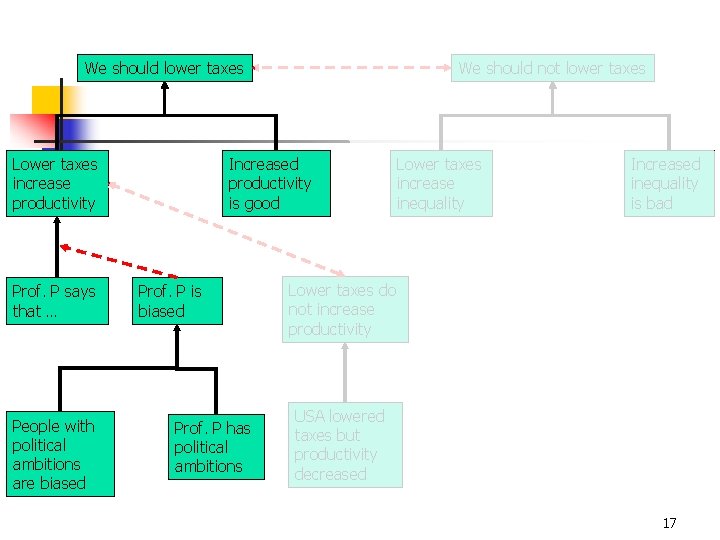
We should lower taxes Lower taxes increase productivity Prof. P says that … People with political ambitions are biased We should not lower taxes Increased productivity is good Prof. P is biased Prof. P has political ambitions Lower taxes increase inequality Increased inequality is bad Lower taxes do not increase productivity USA lowered taxes but productivity decreased 17
Example cont’d R: n r 1: n r 2: n r 3: n r 4: n r 5: n r 6: n r 7: n r 8: p q p, q r s t t ¬r 1 u v v, q ¬t p, v ¬s s ¬p Kn = {p}, Kp = {s, u} Naming convention for undercutters: negate the name of the inference rule 18
Argument acceptability n Dung-style semantics and proof theory directly apply! 19
The dialectical status of conclusions n With grounded semantics: n n With preferred semantics: n n A is justified if A g. e. A is overruled if A g. e. and A is defeated by g. e. A is defensible otherwise A is justified if A p. e for all p. e. A is defensible if A p. e. for some but not all p. e. A is overruled if A p. e for no p. e. In all semantics: n n n is justified if is the conclusion of some justified argument (Alternative: if all extensions contain an argument for ) is defensible if is not justified and is the conclusion of some defensible argument is overruled if is not justified or defensible and there exists an overruled argument for 20
Argument preference (informal) n n n a can be defined in any way a could be defined in terms of (on Rd) and/or ’ (on K) Origins of and ’: domain-specific! 21
Argument preference: two alternatives (Informal, ordering on K ignored) n Last-link comparison: n n A <a B iff the last defeasible rule of B is strictly preferred over the last defeasible rule of A Weakest link comparison: n A <a B iff the weakest defeasible rule of B is strictly preferred over the last defeasible rules of A 22
Last link vs. weakest link (1) R: n r 1: p q n r 2: p, q r n r 3: s t n r 4: t ¬r 1 n r 5: u v n r 6: v ¬t r 3 < r 6, r 5 < r 3 K: n p, s, u 23
Last link vs. weakest link (2) n n n r 1: In Scotland Scottish r 2: Scottish Likes Whisky r 3: Likes Fitness ¬Likes Whisky K: In Scotland, Likes Fitness r 1 < r 2, r 1 < r 3 24
Last link vs. weakest link (3) n n n r 1: Snores Misbehaves r 2: Misbehaves May be removed r 3: Professor ¬May be removed K: Snores, Professor r 1 < r 2, r 1 < r 3 25