Aplicando Redes Definidas por Software gerncia de um





































- Slides: 37
Aplicando Redes Definidas por Software à gerência de um ponto de troca de tráfego (IX. br) Luis Felipe Cunha Martins Dorgival Olavo Guedes DCC/UFMG
IX - Internet Exchange Point Infraestrutura compartilhada para conexão de ASes O protocolo BGP é usado para anúncio dos prefixos IP Objetivo principal é otimizar o desempenho e a conectividade Evitar que os pacotes percorram grandes distâncias Alta banda disponível Menor latência da rede e melhor a experiência No Brasil, iniciativa do NIC. br para incentivar a troca de tráfego REGIONAL entre Sistemas Autônomos (PTTMetro). Definição Formal: Um ambiente aberto e indiscriminatório de natureza pública para estimular a colaboração e melhorar a troca de tráfego, alavancando a qualidade da Internet na sua região de operação.
IX - Interesses dos ASes Desempenho: Melhorar a latência ao minimizar a distância ; Aplicações críticas como Vo. IP, streaming de vídeo, . . . Segurança: Provê isolamento (tráfego de trânsito x troca direta) Redução de Custos INTERNET ISP A ISP B ISP C AS A AS B ISP C AS C Troca de Tráfego local Venda de serviços, como trânsito Internet AS D AS A AS C AS B IX (PIX) AS D
IX - Elementos Tipos de acordos: ATM: Troca multilateral (aberta) ATB: Troca bilateral (privada) de natureza seletiva ou restritiva. Servidores de Rotas (RS) Elementos centrais para os ASes se conectarem. Minimiza a complexidade, evitando a configuração de peering entre todos os membros (topologia full mesh). Permite alcançar todos os membros através de uma única sessão BGP com o RS (Acordo Multilateral - ATM).
IX - Topologia de Rede AS 10 Looking Glass Servidores de Rotas (Camada 3) IX AS 26162 Peering Privado (Bilateral) AS 20 Matriz de comutação (Camada 2) Peering Multilateral (ATM) AS 30 AS 40 AS 50
Problema Grande demanda x pouca vazão Dificuldades no monitoramento Detecção de falhas e abusos Pouco aproveitamento da estrutura L 2 Dependente de soluções proprietárias e recursos avançados Objetivos Maior agilidade e menor tempo de resposta Prover um serviço de maior qualidade
Motivação IXs são ideais para se implementar SDN em ambientes interdomínios. Estudos já abordaram a construção de um IX baseado em SDN e seus benefícios para os ASes conectados. Mas e os benefícios para a administração do IX? Como SDN pode ajudar? Simplificar e automatizar as tarefas; Evitar erros e inconsistências nas configurações; Permitir políticas mais flexíveis e mais granulares.
SDX - Software Defined e. Xchange Point Um IX é um grande domínio L 2 onde os roteadores de cada participante se conectam usando BGP. Matriz de comutação ⇐⇒ Switches Open. Flow
Etapas Análise dos casos de uso Implementação do protótipo do IX. br-MG Implementação da aplicação SDX-APP Integração do controlador ONOS com os RSes (BGP) Comunicação transparente entre a rede SDN e redes IP tradicionais. Validação do protótipo Funcionamento Critérios como tolerância à falhas, desempenho e alta disponibilidade
Casos de Uso Facilitar a ativação de participantes: Análise do tráfego do participante (conformidade) Pode tirar grande proveito de uma SDN: Geração do tráfego fictício; Capturar os pacotes enviados pelo participante; Isolamento do tráfego (trivial) ● Engenharia de Tráfego entre PIXes; ○ Topologia ‘estrela’, devido a inexistência de protocolos L 2 para aproveitar toda a capacidade da rede Onerosas, com conexões em hot-standby ○ SDN ⇒ Topologias mais complexas e baratas Controlador conhece toda a topologia da rede, suas conexões e utilização
Casos de Uso Centralização e automatização da configuração dos switches. Após a habilitação da porta, todas as demais configurações são adicionadas ao controlador e este as aplicaria quando e onde fosse necessário. Facilitar a detecção e filtragem de tráfego indesejado. SDN simplificaria a complexidade das configurações. Pacotes de novos fluxos são enviados ao controlador, que pode facilmente detectar e rejeitar tráfego indesejado. Mapear o IX em uma base de dados consistente. Integrar a documentação à configuração da rede, evitando dados duplicados e passíveis de erros Entre outros (evitar broadcasts, …)
Protótipo - IX. br-MG
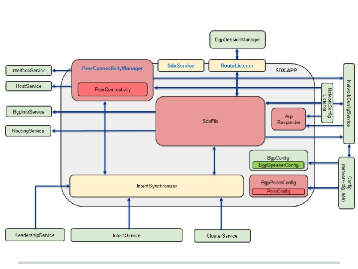
A aplicação SDX-APP - Visão Geral
Exemplo - Tabela de fluxos AS 2
Validação do Protótipo Quatro baterias de testes para: Validar o protótipo do SDX; Plano de dados e plano de controle Validar a integração com o BGP (SDX-APP); Verificar os critérios de desempenho, alta disponibilidade e tolerância à falhas Validar os casos de uso
1ª Bateria - Conectividade Geral
1ª Bateria - Conectividade Geral
1ª Bateria - Conectividade Geral
2ª Bateria - Falha de um controlador
2ª Bateria - Falha de um controlador
3ª Bateria - Falha de um enlace
3ª Bateria - Falha de um enlace
Conclusão Arquitetura de um IX baseado em SDN SDX-APP responsável por gerir o plano de dados do IX Prover inteligência, interagindo com os RSes Foco do trabalho: Simplificar e automatizar a operação do IX Prover um serviço de melhor qualidade e ágil Prover um ambiente virtualizado do SDX Alta disponibilidade e tolerância à falhas Desenvolver novas funcionalidades O trabalho é capaz de cumprir o seu papel Melhoria do ambiente do IX Benefícios para todos os envolvidos
Trabalhos Futuros em andamento Implementação dos casos de uso propostos Resultados obtidos: Simplificação e automatização das rotinas Redução de horas para minutos em alguns casos Migração transparente dos domínios de broadcast Centralização da configuração dos switches Maior quantidade de VLANs disponíveis Maior segurança do ambiente
BACKUP SLIDES
1ª Bateria - Conectividade Geral
1ª Bateria - Conectividade Geral
2ª Bateria - Falha de um controlador
4ª Bateria - Falha do Servidor de Rotas
4ª Bateria - Falha do Servidor de Rotas
Conclusão Há muitos desafios na construção de um SDX: Integração a redes IP tradicionais (transparente) Preocupações com disponibilidade, desempenho e tolerância à falhas Análise e implementação das tarefas de um IX: Tarefas passíveis de erros, onerosas Simplificadas e/ou automatizadas na solução proposta
Casos de Uso Centralização e automatização da configuração dos switches. Facilitar a detecção e filtragem de tráfego indesejado. Facilitar a ativação de participantes. Escalabilidade no isolamento do tráfego de ATBs. Engenharia de tráfego entre PIXes. Evitar broadcasts. Mapear o IX em uma base de dados consistente. Tradução de VLANs e contabilização.