Amplificatoare de Microunde Proiectarea unui singur etaj Ctigurile

  • Slides: 19
Download presentation
Amplificatoare de Microunde Proiectarea unui singur etaj

Amplificatoare de Microunde Proiectarea unui singur etaj

Cîştigurile în putere ale unui diport ØReflexii nule Dispozitiv unilateral

Cîştigurile în putere ale unui diport ØReflexii nule Dispozitiv unilateral

Schema bloc a unui amplificator cu un tranzistor

Schema bloc a unui amplificator cu un tranzistor

Stabilitatea • Stabilitatea necondiţionată: circuitul este necondiţionat stabil dacă şi pentru orice impedanţă pasivă

Stabilitatea • Stabilitatea necondiţionată: circuitul este necondiţionat stabil dacă şi pentru orice impedanţă pasivă a sarcinii şi sursei. • Stabilitatea condiţionată: circuitul este condiţionat stabil dacă şi doar pentru un anumit interval de valori pentru impedanţa pasivă a sarcinii şi sursei.

Cercurile de stabilitate cercul de stabilitate la ieşire : cercul de stabilitate la intrare

Cercurile de stabilitate cercul de stabilitate la ieşire : cercul de stabilitate la intrare

Exemplu

Exemplu

Adaptarea simultana - tranzistorul bilateral

Adaptarea simultana - tranzistorul bilateral

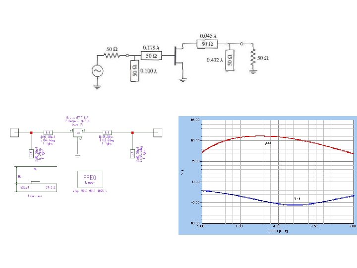
Exemplu • Să proiectăm un amplificator pentru un cîştig maxim la 4 GHz utilizînd

Exemplu • Să proiectăm un amplificator pentru un cîştig maxim la 4 GHz utilizînd un circuit de adaptare cu un singur stub. Să se calculeze şi să se reprezinte grafic pierderile de intoarcere la intrare şi cîştigul între 3 şi 5 GHz.

Solutie

Solutie

Proiectarea pentru un cîştig specificat

Proiectarea pentru un cîştig specificat

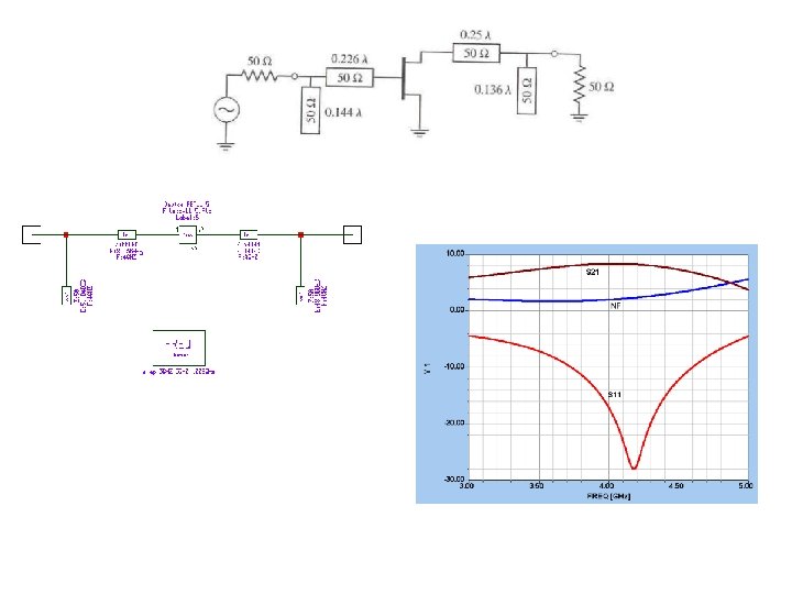
Exemplu Să proiectăm un amplificator care să aibă un cîştig de 11 d. B

Exemplu Să proiectăm un amplificator care să aibă un cîştig de 11 d. B la 4 GHz. Desenaţi cercurile de cîştig constant pentru d. B şi 3 d. B, şi d. B şi 1 d. B. Calculaţi şi desenaţi pierderile de întoarcere şi cîştigul global al amplificatorului între 3 şi 5 GHz. Tranzistorul TEC are următoarii parametri S

Solutie ,

Solutie ,

Proiectarea de zgomot mic

Proiectarea de zgomot mic

EXEMPLU Un tranzistor TEC pe Ga. As este polarizat pentru factorul de zgomot minim

EXEMPLU Un tranzistor TEC pe Ga. As este polarizat pentru factorul de zgomot minim şi are următorii parametri S şi de zgomot la frecvenţa de 4 GHz Pentru proiectare presupunem tranzistorul unilateral şi vom calcula ulterior eroarea maximă în rezultată din această presupunere. Amplificatorul se va proiecta pentru o cifră de zgomot de 2. 0 d. B cu cîştigul maxim compatibil cu această cifră de zgomot.

Solutie

Solutie