American elections 1952 1992 year loser YEAR 1952












































- Slides: 44
Βάση αμερικανικών προεδρικών εκλογών (American elections) • Στο δείγμα παρατίθενται εκλογικά αποτελέσματα για τις αναμετρήσεις από το 1952 έως το 1992. Κύριο κλειδί (year, loser). YEAR 1952 1956 1960 1964 1968 1972 1976 1980 1984 1988 1992 WINNER EISENHOWER KENNEDY JOHNSON NIXON CARTER REAGAN BUSH CLINTON W_VOTES 442 447 303 486 301 520 297 489 525 426 NULL W-PARTY REP DEM REP REP DEM W_STATE TEXAS MASS. TEXAS CALIF. NULL NULL LOSER STEVENSON NIXON GOLDWATER HUMPHREY WALLACE Mc. GOVERN FORD CARTER ANDERSON MONDALE DOUKAKIS BUSH PERAULT L_VOTES 89 73 219 52 191 46 17 240 49 0 13 41 NULL L_PARTY DEM REP DEM IND DEM DEM REP IND REP=REPUBLICAN , DEM=DEMOCRAT , IND=INDEPENDENT Η αναγραφή NULL σε μια θέση του πίνακα σημαίνει ότι η αντίστοιχη στήλη δεν έχει τιμή.
ELECTION YEAR WINNER 1952 1956 1960 1964 1968 1972 1976 1980 1984 1988 1992 PRESIDENTS WINNER EISENHOWER KENNEDY JOHNSON NIXON CARTER REAGAN BUSH CLINTON W-PARTY REP DEM REP DEM ELECTIONLOSER YEAR LOSER 1952 STEVENSON 1956 STEVENSON 1960 NIXON 1964 GOLDWATER 1968 HUMPHREY 1968 WALLACE 1972 Mc. GOVERN 1976 FORD 1980 CARTER 1980 ANDERSON 1984 MONDALE 1988 DOUKAKIS 1992 BUSH 1992 PERAULT W_STATE TEXAS MASS. TEXAS CALIF. NULL L_VOTES 89 73 219 52 191 46 17 240 49 0 13 41 NULL WINNER EISENHOWER KENNEDY JOHNSON NIXON CARTER REAGAN BUSH CLINTON LOSERS LOSER STEVENSON NIXON GOLDWATER HUMPHREY WALLACE Mc. GOVERN FORD CARTER ANDERSON MONDALE DOUKAKIS BUSH PERAULT W_VOTES 442 447 303 486 301 520 297 489 525 426 NULL L_PARTY DEM REP DEM IND DEM DEM REP IND
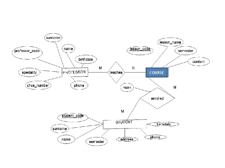
Πίνακας “Student” Surname Κυριακόπουλος Αποστόλου Παπαπέτρου Ζευγαρίδης Κοταμανίδου name Νικηφόρος Ζωή Νικόλαος Ορέστης Ειρήνη Student_code 213 816 450 346 610 semester Δ Α Β Γ Α Address Θησέως 3 Αριάδνης 1 Ειρήνης 4 Αίγλης 10 Ειρήνης 7 birthdate 10/10/86 10/10/89 23/9/88 2/2/89 phone 2101234567 2102345897 2109923456 2108223469 2107323434 Πίνακας “Professor” Surname Codd Ullman Widom Elmasri Navathe Name address Professor _code Ted Mass. 10 Jeffrey Calif. 20 Jennifer Calif. 30 Ramez Mass. 40 Shamkant Mass. 50 Phone Birthdate 2109134567 2108345897 2107723456 2102343469 2107555434 10/10/56 10/10/59 23/9/58 12/2/59 Office_ Number 201 110 231 123 speciality Πληροφορική Ηλεκτρονική
Student_code Course_code 213 Γ 1 213 Β 5 450 Β 5 816 Α 8 450 Β 2 346 Γ 1 346 Γ 3 610 Α 1 610 Α 3 Mark 5 7 4 6 8 2 9 0 5 7 Professor_code 10 10 20 20 20 30 30 40 40 50 50 Course_code Α 1 Α 5 Α 8 Β 5 Γ 1 Α 4 Β 2 Γ 3 Γ 7 Γ 6 Α 3
COURSE
Απλοποιημένη βιβλιοθήκη • BOOK(ISBN, Title, Pub_code, Subject_code, Lang_Code) • AUTHOR (Author_No, Surname, Name) • CATEGORY (Subject_Code, Subject) • WRITER (ISBN, Author_No) • PUBLISHER (Pub_code, pubname, Loc) • LANGUAGE(Lang_Code, Lang)
Απλοποιημένη βάση διαχείρισης προσωπικού (personnel) ENAME EXPR SAL 3 EMP NO 100 4 1200 020 BUDGE P_TIME T ΑΠΟΘΗΚΕΣ 100000 80 FORTR 200 AN 77 COBOL 100 2 100 4 1200 010 ΕΡΓΟ Α 200000 20 3 100 4 1200 010 ΕΡΓΟ Α 200000 20 FORTR 200 AN 77 ΚΑΜΑΡAΣ COBOL 100 2 100 4 1200 020 ΑΠΟΘΗΚΕΣ 100000 80 2 200 3 1150 010 ΕΡΓΟ Α ΚΑΜΑΡAΣ PL/I, 1 300 1 200 3 1150 ΣΠΥΡΟΥ 4 300 4 1450 020 ΑΠΟΘΗΚΕΣ 100000 100 ΒΑΛΑΚΟΣ LANG_ UAGE CODE COBOL 100 ΒΑΛΑΚΟΣ COBOL 100 USE P_CODE PNAME σύνθετο κύριο κλειδί = (EMPNO, LANG_CODE, P_CODE) Σχήμα Πρώτη κανονική μορφή βάσης δεδομένων προσωπικού 200000 100
Γράψτε τη Δεύτερη και την Τρίτη Κανονική Μορφή ΠΙΝΑΚΑΣ EMPLOY ENAME ΒΑΛΑΚΟΣ ΚΑΜΑΡAΣ ΣΠΥΡΟΥ ΠΛΑΚΙΔΗΣ ΝΙΚΟΥ LANGUAGE LANG_ CODE COBOL 100 FORTRAN 77 200 COBOL 100 PL/I, 1 300 COBOL 100 FORTRAN 77 200 COBOL 100 PASCAL 400 USE 3 2 2 1 4 5 2 4 1 EMP NO 100 100 200 300 400 500 EXPR SAL 4 4 3 3 4 7 7 5 5 1200 1150 1450 1300 1500 σύνθετο κύριο κλειδί = (EMPNO, LANG_CODE, P_CODE) Σχήμα Πρώτη κανονική μορφή βάσης δεδομένων προσωπικού P_CODE PNAME 020 010 010 020 020 020 ΑΠΟΘΗΚΕΣ ΕΡΓΟ Α ΑΠΟΘΗΚΕΣ ΕΡΓΟ Α BUDGET P_TIME 100000 200000 100000 200000 80 20 20 80 100 100
Ο βασικός μισθός καθορίζεται με προσωπική συμφωνία με τον εργαζόμενο • Employee(empno, name, qualification, basic_pay, expr, job) Allowance(job, relaxation_allowance)
Ο βασικός μισθός εξαρτάται από τη θέση • Employee(empno, name, qualification, expr, job) Allowance(job, relaxation_allowance, basic_pay)
Ο βασικός μισθός εξαρτάται από τη θέση και τις σπουδές • Employee(empno, name, qualification, expr, job) Allowance(job, relaxation_allowance) Salary(job, qualification, basic_pay)
Δεύτερη κανονική μορφή Order_no C_code Κύριο κλειδί C_name Address Order_no Item_no Κύριο κλειδί Item_no I_name Κύριο κλειδί qty List_price O_date