ALGORITMO E una successione finita di passi che




















- Slides: 20
ALGORITMO E’ una successione finita di passi che consente di risolvere tutti i problemi di una classe e di determinare il risultato. Caratteristiche: a) Finito b) Non ambiguo c) Deterministico d) Generale
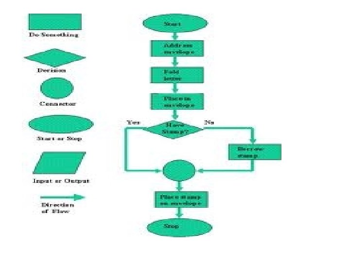
Tipi di dati Costanti Variabili Per risolvere problemi di aritmetica gli algoritmi sono composti da costanti e variabili legati da operatori aritmetici • Gli algoritmi possono essere rappresentati con diagrammi a blocchi o flowchart • I blocchi di istruzione possono essere rappresentati mediante figure geometriche • •
1)Indica inizio fine programma 2 Indica istruzione di assegnazione ed elaborazione 3)Istruzione input output
• Indica decisione
• La rappresentazione dei dati è in forma binaria cioè con cifre formate da 0 ed 1 La più piccola informazione è rappresentata da 1 bit , Per rappresentare 1 lettera 1, carattere servono almeno 6 , bit Perciò si raggruppano 8 Bit che costituiscono 1 Byte Con 1 byte si possono ottenere 256 combinazioni diverse La tabella di codifica è il codice ASCII che consente di rappresentare i caratteri attraverso i byte; i caratteri sono 256
PROPOSIZIONI E CONNETTIVI LOGICI. Proposizioni e valori di verità Quando esprimiamo il nostro pensiero, lo facciamo parlando, pronunciando cioè dei discorsi. Ogni discorso, semplice o complesso, si compone con un insieme di frasi, alcune di queste si possono considerare “proposizioni” nel senso della Logica Matematica. Cerchiamo di definire quest’ultime: sono proposizioni tutte quelle affermazioni per le quali ha senso chiedersi se sono VERE o FALSE. Sono esempi di proposizioni: 1) il 25 dicembre è Natale la Sicilia è un’isola il numero 7 è divisibile per 2 Milano è una città del Piemonte La prima e la seconda sono proposizioni vere (V ), la terza e la quarta sono false (F ).
Non sono proposizioni le frasi interrogative, le esclamative, le imperative come le seguenti: Che ora è? Oh, che meraviglia! Chiudi la porta! Nel seguito ci occupiamo solo di proposizioni e gli argomenti trattati rientrano nello studio della logica a due valori (o binaria) proprio perché, come meglio vedremo, ogni proposizione sarà vera o falsa e il verificarsi di uno dei due casi escluderà l’altro. Indicheremo le proposizioni con lettere maiuscole dell’alfabeto, per esempio: P: il 25 dicembre è Natale Q: il numero 7 è divisibile per 2 Se una proposizione, come la P, è vera scriveremo: P=V se è falsa, come la Q, scriveremo: Q=F
Proposizioni semplici e proposizioni composte Le proposizioni considerate fino ad ora sono semplici (o atomiche ): esse non si possono scomporre in proposizioni ancora più semplici. In sostanza le proposizioni semplici sono quelle che presentano un soggetto, un verbo, un complemento (soggetto e complemento possono anche essere sottointesi). Ecco alcuni esempi: Giulio ascolta la musica Piove 4 è dispari Vi sono poi proposizioni composte che si possono scomporre in proposizioni semplici. Per esempio: R: Marisa canta e studia si compone delle due proposizioni semplici P: Maria canta Q: Maria studia legate dalla congiunzione “e”. Viceversa, date due proposizioni semplici: P: piove Q: il mare è calmo
Si possono formare numerose proposizioni composte, ecco alcuni esempi: piove e il mare è calmo non piove e il mare è calmo piove e il mare non è calmo non piove e il mare non è calmo piove o il mare è calmo se piove, allora il mare non è calmo Consideriamo ora una delle proposizioni precedenti: R= P e Q: piove e il mare è calmo Il problema che ci poniamo è stabilire se R è vera o falsa, è evidente che per dare una risposta occorre: conoscere il valore di verità delle proposizioni semplici P, Q conoscere il significato della parola “e” che collega P con Q.
Operazioni con le proposizioni: i connettivi logici Nel paragrafo precedente ci siamo serviti di alcune parole: “non” “e” “o” “se…. . allora” per collegare le proposizioni semplici P e Q e ottenere un proposizione composta R. Tali parole sono i “connettivi logici”. In questo lavoro analizziamo i primi tre. il connettivo NON (negazione) Data una proposizione P, premettere il connettivo “non”, ossia passare a: non P significa invertire il valore di verità di P: (*) se P è vera non P è falsa, se P è falsa non P è vera. Esempio: P: “ 6 è divisibile per 3” non P: “ 6 non è divisibile per 3” (P=V) (non P = F )
il connettivo “E” Il suo nome è “congiunzione” e la proposizione R = P e Q si chiama essa stessa congiunzione. Il simbolo del connettivo “e” è “ ” ossia: R = P e Q = P Q Esempio: P: Maria canta Q: Maria suona R = P Q : Maria canta e suona Come già detto, i valori di R (V-F ) dipendono dai valori che assume la coppia P; Q è evidente che esistono quattro possibilità: Diremo che la proposizione P Q è vera soltanto nel primo caso, quando cioè P; Q sono entrambe vere
il connettivo “O” “disgiunzione” è il nome che si dà al connettivo “ o” e alla proposizione = P o Q; il suo simbolo è “ ”: R=Po. Q=P Q Esempio: P: oggi piove Q: oggi fa freddo R = P Q = oggi piove O (oggi) fa freddo La proposizione composta è vera se lo è almeno una delle due proposizioni
Descrivere le caratteristiche di un’immagine digitale • Il termine digitale sta ad indicare tutto ciò che si può rappresentare attraverso i numeri • Il termine analogico sta ad indicare qualcosa che in un intervallo di tempo può assumere infiniti valori(il segnale di un microfono) • L’elaboratore può operare solo su dati digitali perciò un fenomeno analogico deve essere digitalizzato e cioè tradotto in un insieme numerabile di elementi
Linguaggi • Linguaggio naturale : è il linguaggio che noi utilizziamocostituito da parole legate da una precisa sintassi • Può essere però ambiguo ad esempio : • “La bella pesca” può essere considerato come una aggettivo del frutto o una considerazione estetica su una donna L’elaboratore si muove in linguaggio macchina composto da un codice binario L’elaboratore non è in grado di svolgere l’algoritmo che deve essere espresso mediante un linguaggio di programmazione che è un linguaggio intermedio tra il linguaggio naturale ed il linguaggio macchina • Il linguaggio di programmazione viene definito linguaggio di alto livello • Potrebbe però succedere lo stesso programma possa non funzionare con microprocessori diversi • Allora vengono adottati linguaggi di programmazione che non hanno istruzioni in cifre binarie ma adottano nomi simbolici più facili da adoperare questi programmi vanno tradotti in linguaggio macchina • Questa operazione può essere fatta da
• PROGRAMMI COMPILATORI • PROGRAMMI INTEREPRETI • I PROGRAMMI COMPILATORI traducono l’intero programma scritto in linguaggio di alto livello nel corrispondente linguaggio macchina tutte le istruzioni vengono tradotte in un Il file eseguibile può essere poi può essere eseguito senza il programma compilatore • I PROGRAMMI INTERPRETI leggono riga per riga le istruzioni scritte in linguaggio di alto livello ne controllano la sintassi e la traducono in linguaggio macchina per farle eseguire direttamente dall’unità di elaborazione • I principali linguaggi di programmazione sono § C++ § JAVA § BASIC-VISUAL BASIC § PASCAL
• L’elaboratore è in grado di operare solo su dati digitali rappresentati da valori binari, affinchè riesca a interpretare un fenomeno analogico questo deve essere digitalizzato Il suostato originario è tradotto in un insieme di numerabile di elementi. Una foto è formata da un insieme infinito di punti PIXEL ognuno dei quali è costituito da una gamma di colori
Un altro modo per rappresentare gli algoritmi consiste nell’utilizzazione di uno pseudo linguaggio che descrive le operazioni con frasi rigorose e non con simboli grafici : si utilizzano parole chiave e nomi di Variabili Questo tipo di linguaggio non è direttamente comprensibile dai programmi compilatori ed interpreti e dovrà essere tradotto in linguaggio ad alto livello esempio
Area di un quadrato Calcolare l’area di un quadrato avendo come input il lato PROGRAM area INIZIO LEGGI (lato) area = lato* lato SCRIVI AREA FINE