Algoritma dan Flowchart Ilmu Komunikasi Universitas Gunadarma Dr


























































- Slides: 58
Algoritma dan Flowchart Ilmu Komunikasi Universitas Gunadarma Dr. Lily Wulandari
Objectives Setelah menyelesaikan bab ini, anda diharapkan dapat: • Mengerti tentang algoritma. • Membuat algoritma dari suatu permasalahan. • Mengerti tentang flowchart. • Membuat flowchart dari suatu permasalahan.
ALGORITMA
Algoritma l l Adalah inti dari ilmu komputer. Algoritma adalah urutan langkah logis penyelesaian masalah yang disusun secara sistematis dan logis.
Algoritma l l l Kata logis merupakan kata kunci dalam algoritma. Algoritma adalah urutan-urutan dari instruksi atau langkah-langkah untuk menyelesaikan suatu masalah. Urutan langkah logis, yang berarti algoritma harus mengikuti suatu urutan tertentu, tidak boleh melompat.
Algoritma l Alur pemikiran dalam menyelesaikan suatu pekerjaan yang dituangkan secara tertulis. Alur pikiran, sehingga algoritma seseorang dapat juga berbeda dari algoritma orang lain. Tertulis, yang artinya dapat berupa kalimat, gambar, atau tabel tertentu.
Algoritma l Langkah-langkah dalam algoritma harus dapat ditentukan bernilai benar atau salah.
Algoritma l l l Algoritma adalah blueprint dari program. Sebaiknya disusun sebelum membuat program. Kriteria suatu algoritma: – Ada input dan output – Efektif dan efisien – Terstruktur
Algoritma Dalam Kehidupan l l Algoritma adalah jantung ilmu komputer atau informatika. Banyak cabang ilmu komputer yang diacu dalam terminologi algoritma. Algoritma juga digunakan dalam kehidupan sehari-hari, contohnya resep makanan. Di dalam resep makanan terdapat langkah yang merupakan algoritma.
Algoritma dalam Kehidupan
Algoritma dalam Kehidupan
Kriteria Algoritma l l l Input: algoritma dapat memiliki nol atau lebih inputan dari luar. Output: algoritma harus memiliki minimal satu buah output keluaran. Definiteness(pasti): algoritma memiliki instruksi-instruksi yang jelas dan tidak ambigu.
Kriteria Algoritma l l Finiteness (ada batas): algoritma harus memiliki titik berhenti (stopping role). Effectiveness(tepat dan efisien): algoritma sebisa mungkin harus dapat dilaksanakan dan efektif. Contoh instruksi yang tidak efektif adalah: A = A + 0 atau A = A * 1
Jenis Proses Algoritma l l Sequence Process: instruksi dikerjakan secara sekuensial, berurutan. Selection Process: instruksi dikerjakan jika memenuhi kriteria tertentu Iteration Process: instruksi dikerjakan selama memenuhi suatu kondisi tertentu. Concurrent Process: beberapa instruksi dikerjakan secara bersama.
Sifat Algoritma (Umum) l l l Tidak menggunakan simbol atau sintaks dari suatu bahasa pemrograman Tidak tergantung pada suatu bahasa pemrograman Notasi-notasinya dapat digunakan untuk seluruh bahasa manapun
Contoh Algoritma 1 Mengirim surat kepada teman: 1. Tulis surat pada secarik kertas surat. 2. Ambil sampul surat. 3. Masukkan surat ke dalam sampul. 4. Tutup sampul surat menggunakan perekat. 5. Jika kita ingat alamat teman tersebut, maka tulis alamat pada sampul surat. 6. Jika tidak ingat, lihat buku alamat, kemudian tulis alamat pada sampul surat. 7. Tempel perangko pada surat. 8. Bawa surat ke kantor pos untuk diposkan.
Contoh Algoritma 2 Mengupas Kentang untuk Makan Malam Ibu Tati mengambil kantong kentang dari rak Ibu Tati mengambil panci dari almari Ibu Tati mengupas kentang Ibu Tati mengembalikan kantong kentang dari rak
Contoh Algoritma 2 (lanjt) Ada hal yang “tergantung”pada sesuatu: Ibu Tati mengambil kantong kentang dari rak l Ibu Tati mengambil panci dari almari l Lakukan persiapan, gunakan celemek, pakaian tergantung hari �� Ibu Tati mengupas kentang �� Ibu Tati mengembalikan kantong kentang dari rak l
Kondisi – dari Alg. 2 Hari Sabtu : �� “Ibu Tati melihat bahwa bajunya tidak berwarna muda karena itu ia tidak memakai celemek”(berarti tidak ada aksi memakai celemek) l Hari Minggu: �� “Ibu Tati melihat bahwa bajunya berwarna muda karena itu ia memakai celemek” l
Kondisi – dari Alg. 2 Jadi: Ambil kantong kentang dari rak Ambil panci dari almari Depend on warna baju berwarna muda : Pakai celemek tidak berwarna muda : Tidak pakai celemek Kupas kentang Kembalikan kantong kentang ke rak l
Kondisi – dari Alg. 2 Karena dapat pesanan, maka kentang yg harus dikupas 500 buah �� tergantung pada jumlah kentang yang sudah dikupas �� belum cukup : Kupas 1 kentang �� cukup : selesai Atau: �� while jumlah kentang terkupas belum cukup do �� Kupas 1 kentang
Kondisi – dari Alg. 2 Bisa jadi pada saat mengupas kentang tergantung pada kentangnya, jika rusak / busuk, buang, tidak dikupas Jadi: �� Jika jumlah kentang terkupas belum cukup do �� Tergantung pada kondisi kentang �� Busuk: buang dan cari kentang berikutnya, tidak dihitung �� Tidak Busuk: kupas 1 kentang
Contoh Algoritma 3 Menentukan apakah suatu bilangan merupakan bilangan ganjil atau bilangan genap. l Masukkan sebuah bilangan sembarang l Bagi bilangan tersebut dengan bilangan 2 l Hitung sisa hasil bagi pada langkah 2. l Bila sisa hasil bagi sama dengan 0 maka bilangan itu adalah bilangan genap tetapi bila sisa hasil bagi sama dengan 1 maka bilangan itu adalah bilangan ganjil.
Contoh 4 Algoritma menghitung luas persegi panjang: l Masukkan panjang (P) l Masukkan lebar (L) l Luas ←P * L l Tulis Luas
Pseudo Code l l Kode atau tanda yang menyerupai (pseudo) program atau merupakan pejelasan cara menyelesaikan suatu masalah. Pseudo-code sering digunakan oleh manusia untuk menuliskan algoritma
Contoh Problem: mencari bilangan terbesar dari dua bilangan yang diinputkan Contoh Algoritma: l Masukkan bilangan pertama l Masukkan bilangan kedua l Jika bilangan pertama > bilangan kedua maka kerjakan langkah 4, jika tidak, kerjakan langkah 5. l Tampilkan bilangan pertama l Tampilkan bilangan kedua
Contoh Pseudo-code: l Input a l Input b l If a > b then kerjakan langkah 4 l print a l print b
Perbandingan Algoritma Pseudo-code Nilai A ditambah dengan 5 A ←A + 5 Cetak nilai A bila lebih besar dari 10 IF A > 10 THEN PRINT A Dari dua bilangan A dan B, cari bilangan yang terbesar IF A > B THEN PRINT A ELSE PRINT B
Bagian Program Suatu program pada dasarnya terdiri dari 3 bagian: l Input: bisa ada, bisa tidak l Proses l Output: minimal satu ouput.
Langkah Pembuatan Program Mendefinisikan masalah l l l Ini merupakan langkah pertama yang sering dilupakan orang. Menurut hukum Murphy (oleh Henry Ledgard): “Semakin cepat menulis program, akan semakin lama kita dapat menyelesaikannya”. Hal tersebut berlaku untuk permasalahan yang kompleks. Tentukan masalahnya, apa saja yang harus dipecahkan dengan menggunakan komputer, dan apa inputan serta outputnya.
Langkah Pembuatan Program Menemukan solusi l l l Setelah masalah didefinisikan, maka langkah berikutnya adalah menentukan solusi. Jika masalah terlalu kompleks, maka ada baiknya masalah tersebut dipecah menjadi modul-modul kecil agar lebih mudah diselesaikan. Contohnya masalah invers matriks, maka kita dapat membagi menjadi beberapa modul: meminta masukkan berupa matriks bujur sangkar mencari invers matriks menampilkan hasil kepada pengguna Dengan penggunaan modul tersebut program utama akan menjadi lebih singkat dan mudah dilihat.
Langkah Pembuatan Program Memilih algoritma l Pilihlah algoritma yang benar-benar sesuai dan efisien untuk permasalahan tersebut Menulis program l Pilihlah bahasa yang mudah dipelajari, mudah digunakan, dan lebih baik lagi jika sudah dikuasai, memiliki tingkat kompatibilitas tinggi dengan perangkat keras dan platform lainnya.
Langkah Pembuatan Program Menguji program l Setelah program jadi, silahkan uji program tersebut dengan segala macam kemungkinan yang ada, termasuk errorhandlingnya sehingga program tersebut akan benar-benar handal dan layak digunakan. Menulis dokumentasi l Menulis dokumentasi sangat penting agar pada suatu saat jika kita akan melakukan perubahan atau membaca source code yang sudah kita tulis dapat kita ingat-ingat lagi dan kita akan mudah membacanya. Caranya adalah dengan menuliskan komentar-komentar kecil tentang apa maksud kode tersebut, untuk apa, variabel apa saja yang digunakan, untuk apa, dan parameter-parameter yang ada pada suatu prosedur dan fungsi.
Langkah Pembuatan Program Merawat program l Program yang sudah jadi perlu dirawat untuk mencegah munculnya bug yang sebelumnya tidak terdeteksi. Atau mungkin juga pengguna membutuhkan fasilitas baru yang dulu tidak ada
FLOWCHART
Flowchart l l l Bagan-bagan yang mempunyai arus yang menggambarkan langkah-langkah penyelesaian suatu masalah. Merupakan cara penyajian dari suatu algoritma. Ada 2 macam Flowchart : – System Flowchart urutan proses dalam system dengan menunjukkan alat media input, output serta jenis media penyimpanan dalam proses pengolahan data. – Program Flowchart urutan instruksi yang digambarkan dengan symbol tertentu untuk memecahkan masalah dalam suatu program.
Flowchart Definisi: l Bentuk gambar/diagram yang mempunyai aliran satu atau dua arah secara sekuensial Kegunaan: l Untuk mendesain program l Untuk merepresentasikan program
Flowchart Maka, flowchart harus dapat merepresentasikan komponen-komponen dalam bahasa pemrograman Sebelum pembuatan program l Mempermudah programmerdalam menentukan alur logika program Sesudah pembuatan program l Menjelaskan alur program kepada orang lain
Simbol-simbol Flowchart l l l Flow Direction Symbols (Simbol penghubung alur) Processing Symbols (Simbol proses). Input-output Symbols (Simbol inputoutput)
Flowchart Secara garis besar, unsur-unsur pemrograman adalah Input Proses Output. Semua bahasa pemrograman, pasti mempunyai komponen-komponen sebagai berikut : l Input (scanf) l Percabangan (if, switch) l Perulangan (while, for each, loop) l Output (printf)
Simbol-simbol Flowchart
Simbol-simbol Flowchart – Cont.
Simbol-simbol Flowchart – Cont.
Simbol-simbol Flowchart – Cont.
Simbol-simbol Flowchart – Cont.
Pembuatan Flowchart l l l Tidak ada kaidah yang baku. Flowchart = gambaran hasil analisa suatu masalah Flowchart dapat bervariasi antara satu pemrogram dengan pemrogram lainnya. Hindari pengulangan proses yang tidak perlu dan logika yang berbelit sehingga jalannya proses menjadi singkat. Jalannya proses digambarkan dari atas ke bawah dan diberikan tanda panah untuk memperjelas.
Pembuatan Flowchart – cont. Selalu dimulai dengan BEGIN: Begin Jangan lupa menggambar garis End
Pembuatan Flowchart – cont. Input / Output Begin Jangan lupa garis Input/output Mungkin anda ingin berkomunikasi dengan pemakai
Pembuatan Flowchart – cont. Proses Begin Input Anda dpt melakukan perhitungan di dlm proses Proses
Pembuatan Flowchart – cont. Begin Input Anda dapat menampilkan hasil di output Proses Output End
Contoh Flowchart l Problem: Menghitung luaspersegi panjang l Algoritma Masukkanpanjang(p)2. Ma sukkanlebar(l)3. Hitunglua s(L), yaitupanjangkali lebar 4. Cetakluas(L
Flowchart bilangan ganjil 1 -100
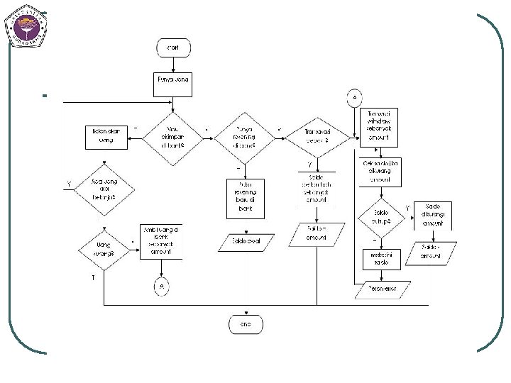
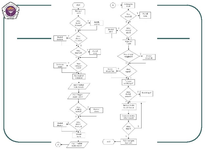
Contoh Flowchart
Exercise l l Bagaimana algoritma untuk menukar isi dari dua gelas? Menghitung usia berdasarkan tahun (saja) lahir dan tahun (saja) sekarang �� Input: Tahun lahir (tl), Tahun sekarang (ts) �� Proses : Umur = ts –tl �� Output : Cetak Umur
Exercise l l Buatlah flowchart untuk menampilkan deret bilangan berikut : 1, 1, 2, 3, 5, 8, 13 Buatlah flowchart untuk menghitung konversi suhu dari fahrenheit ke celcius dan reamur dengan nilai fahrenheit diinput.