Alfred R Wallace Charles Darwin Evolution day 2






























- Slides: 30
Alfred R. Wallace Charles Darwin Evolution… day 2 Thomas Huxley Gregor Mendel R. A. Fisher Theo. Dobzhansky Barbara Mc. Clintock J. B. S. Haldane Stephen J. Gould
Misconceptions (continued) “THEORY” • Evolution is “just” a theory… • The theory of evolution is flawed… • The theory of evolution is incomplete
Misconceptions “THEORY” • Evolution is “just” a theory… q Theory = a scientifically accepted general principle to describe or explain a particular natural phenomenon
Misconceptions “THEORY” • The theory of evolution is flawed… Well…not on philosophical or scientific grounds. q When flaws are found, they are used to correct theory! q Scientists in the field don’t debate whether evolution has occurred, but they may disagree on how it happens.
Misconceptions “THEORY” • The theory of evolution is incomplete Maybe ? q Science works by “self-correcting” over time. q ü We may not understand all the mechanisms, at this time. ü Does NOT equal that we don’t understand most of them! q Newest UPDATE: happening NOW The 2 nd Modern Synthesis of Evolution (Taaa…Daaa)
Misconceptions POLITICS • Evolution & Religion q Opposite arguments OR “apples & oranges”? • “Creation Science” & “Intelligent Design” Are these two different? q Which “creation” do you mean? q • What is science and what isn’t…? ? q Science seeks explanation in natural phenomena: Supernatural explanations of any type are not options
“Dover Decision” 2005 Kitzmiller v. Dover Area School District • • • Issue started in rural community of Dover, Pennsylvania, and progressed to become a federal court test case for science education. Dover School Board wanted to require science teachers to offer intelligent design (ID) as an alternative to evolution. Parents initiated the lawsuit and sought to show that the School Board had religious motivations for teaching ID, who denied the motivation. Required textbook for ID, Of Pandas and People, had originally been a creationist text. Judge's decision: Members of the school board had religious motivations for introducing intelligent design into the classroom and that ID was not a scientific theory. http: //www. pbs. org/wgbh/nova/teachers/programs/3416_id. html
back to science …
Modern Synthesis Natural Selection q Genetics: q ü Mutations ü Chromosomal changes ü Duplication of a gene or genes ü Incomplete reproductive isolation (“hybrids”) q Population size or composition ü Immigration or loss of “portions” of original group ü Emigration from “outside” sources Nonrandom mating q Historic Contingency q ü Random events (e. g. , huge meteors! disease! Fast climate change!, etc. )
“ 1 st” Modern Synthesis Natural Selection Genetic mechanisms Population size or composition Nonrandom mating (mate selection) Historic contingencies “ 2 nd” Modern Synthesis adds DEVELOPMENTAL MECHANISMS (Taaa…Daaa !!)
The population genetics approach to understanding evolution emphasizes variations within a species that allow certain individuals to reproduce more. The developmental approach looks at variation between groups and emphasizes actions of ‘regulatory’ genes responsible formation of shape, tissues, organs, and body parts. This approach is more apt to explain evolutionary novelty and constraint. Think of evolution as “evolving embryos” NOT just adults! Together, population genetics and development make a more complete approach to understanding how evolution happens ( mechanisms).
Phenomenon = Retention of juvenile characteristics = PAEDOMORPHOSIS Chimpanzee Skull Growth Human Skull Growth
“Bottom line” Organic EVOLUTION = DESCENT WITH MODIFICATION
Phylogenetics IN CLASS q Consider the following groups: ü MAMMALS ü FISH ü AMPHIBIANS ü BIRDS ü REPTILES Draw a TREE OF LIFE showing the relationships among these groups q You have 5 minutes! q
Mammals Birds Reptiles Implications: A fish evolved into an amphibian An amphibian evolved into a reptile Amphibians All Reptiles existed before birds and mammals etc. Fish
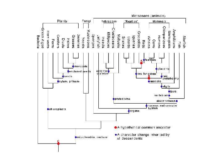
Trees inherently represent species (or populations) and thus, each bifurcation represents hypothesized speciation events. Although we can replace “species” with groups of species, the assumption of sharing a most-recent common ancestor must be met (we call this “monophyly” or “one origin”). If a species “splits” (diverges from its past genetic profile), we distinguish descendant “species” from the original ancestor.
Thus, each species or group of species is hypothesized to share a most-recent common ancestor. B and C = “sister” taxa, since they share a most recent common ancestor. A and the ancestor to B+C are “sister” taxa i. e. , A + [B+C] And so on…
Mammals Reptiles ? Birds Reptiles ? Amphibians Fish We don’t know enough about the group “reptiles” to place specifically on the tree. We need more information and we ADMIT IT!
What is needed…? • Actually…more data! q CHARACTERISTICS! Shared because primitive = Plesiomorphy Shared because descendant = derived or Synapomorphy (NOT “advanced”) Shared because convergent = Homoplasy
Convergence? BEWARE! Convergence depends on how well the character is defined! Bat wings ≠ bird wings ≠ insect wings
What is needed…? • Actually…more data! CHARACTERISTICS! q More distinctive groups q ü Outgroup(s) ü Monophyletic “in” groups Monophyletic clade = any group with a shared common ancestor GROUP doesn’t include all descendants GROUP doesn’t include a common ancestor
MAMMALS Egg-layers, Marsupials, Placentals CROCODILES LIZARDS + SNAKES Mammary glands, 3 ear bones f BONY RAY-FINNED FISHES CARTILAGE FISHES Chondrichthyes PLACODERMS f JAWLESS FISHES: Ostracoderms f, Lampreys, Hagfishes f horny scales Limbs, 1 Ear Bone “Stirrup” Larynx (from gill bar) f Lobed Fins simple lung Bone, Jaws (from gill bar) Cranium, Brain, Vertebrae f Amniotic Egg f f shell f LUNGFISHES feathers f Other Dinosaurs TURTLES AMPHIBIANS Frogs, Toads, Salamanders, Caecilians LOBEFINNED FISHES BIRDS DINOSAURS
Your homework problem: CHARACTERISTICS A--R A B C D E F G H I J K L M N O P Q R GROUP OUT 1 1 Angela 1 Gary 1 0 0 0 0 1 1 0 0 0 2 0 0 0 1 1 1 1 0 0 2 0 0 0 Carla 1 1 1 1 0 0 0 ? 0 0 0 Amber 1 1 0/1 1 0 0 3 0 0 0 Ronnie 1 1 1 1 0/1 1 3. 5 0 0 0 Sally 1 1 1 ? 0/1 1 1 0 0 0 Paul 1 1 1 4 1 1 1 0 Harry 1 1 0 1 1 1 1 4 1 1 1 0 Who 1 1 0 1 1 1 1 4 1 1 1
Step 1 + 2 = using A, B, D and R, you produce this tree: Sally Amber Ronnie Who Carla R=1 OUT Harry Gary Angela Paul A=1 B=1 D=1 Step 3 = resolve the groups still clustered
Remember… You also must turn in the topic you have selected for your major paper.