Airport engineering Airport engineering involves design and construction



















- Slides: 19
Airport engineering
• Airport engineering involves design and construction of a wide variety of facilities for the landing, takeoff, movement on the ground, and parking of aircraft; maintenance and repair of aircraft; fuel storage; and handling of passengers, baggage, and freight.
Components of Airport • Terminal Building (T. B) • Apron • Runways • Taxiways • Hangers
Landside Facilities TERMINAL BUILDING PASSENGER MOVEMENT BAGGAGE HANDLING LANDSIDE PUBLIC TRANSPORTATION PARKING FACILITIES
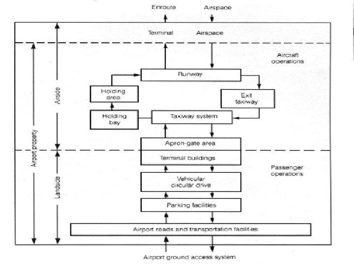
Landside • Landside areas include parking facilities, public transportation, terminal building and all utilities that support the operations of terminals. • All these facilities associated with the movement of passengers and their baggage.
Terminal Building • Provides facilities for all passenger arriving and departing from. • • It includes followings facilities: Booking office Custom’s office Restaurants Weather bureau Luggage and mails rooms Communication systems (telephone/telegraph office etc. ) Air traffic control tower
• The terminals are the ‘front door’ to the Airport and serve as the public interface between the airside and landside elements.
Apron • Portion of the airport usually paved in front of TB, mean for loading/unloading of aircraft. parking,
Hangers • Large sheds erected on airport for housing & repairing airplanes. It may be storage or service hangers.
Visual Flight Rules (VFR) • Means the weather conditions are good enough for the aircraft to be operated by visual reference to the ground. • In VFR conditions, there is no “ on route traffic control” and aircraft are allowed to fly on a “see & be seen” principle.
Instrument Flight Rules (IFR) • Conditions prevails when the visibility or the ceiling falls below those prescribed for flight under visual flight rules. • Essentially these rules require the assignment of specific altitude and routes and minimum separation of aircraft at the same altitude and flying in the same direction.
Taxiways • Defined parked path for taxiing aircraft to & from the runway • Object is to provide access to the aircraft for runway to Terminal areas & service hangers. • Should not cross runway.