A hybrid model of automatic indexing based on
A hybrid model of automatic indexing based on paraconsistent logic Carlos Alberto Correa (University of São Paulo) Nair Yumiko Kobashi (University of São Paulo)
Preliminary considerations. . . The aim of the paper is to argue theoretical potential in order to use a non-classical logic in hybrid models of automatic indexing. This study is justified by n the use of other non-classical logic in this context as, for example, fuzzy logic; n the use of theories that enable to cope with uncertainty, imprecision an vagueness as, for example, Dempster-Shafer theory.
Summary 1. 2. 3. 4. Indexing and automatic indexing An introduction to paraconsistent logic Automatic indexing and Paraconsistent logic Conclusions
Summary 1. 2. 3. 4. Indexing and automatic indexing An introduction to paraconsistent logic Automatic indexing and paraconsistent logic Conclusions
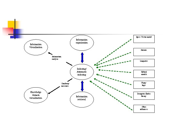
A chart to synthesize the importance and the influences in automatic indexing. . .
Space Vector model Information organization Information Visualization Statistic Information analysis Linguistic Indexing/ Automatic indexing Fuzzy logic Similarity measures Knowledge domain visualization Hybrid models Information retrieval Dempster Shafer theory Other influences
1. 2. 3. 4. Indexing and automatic indexing An introduction to paraconsistent logic Automatic indexing and Paraconsistent logic Conclusions
Paraconsistent Logic Classical logic is based on three principles. . . i) iii) Identity – every object is identical to itself Non-contradiction – a proposition can not be true and false at the same time Excluded middle – a proposition is true or false an there is not another possibility
Paraconsistent Logic Paraconsistent logic suppresses the principle of noncontradiction. So, it. . . - - - tolerates the existence of contradictory propositions; develops methods similar to those of classical logic, as a basis for developing theories and calculations where the phenomenon of contradiction occurs; enables the development of methods to provide the treatment of uncertainty, imprecision and vagueness.
Paraconsistent Logic Annotated paraconsistent logic is a variation of original paraconsitent logic. It. . . attributes two variables to a proposition, ranging in the interval [0, 1] – the degrees of belief and unbelief;
Paraconsistent Logic The approach of annotated paraconsistent logic. . . - - makes possible to establish four logical states (true, false, inconsistent and indeterminate ) instead of the two of classical logic (true and false); establishes the logical states based on the values of a pair of variables (µ 1, µ 2), the degrees of belief and unbelief.
Paraconsistent Logic Example of the relations between the degrees of belief and unbelief - (µ 1, µ 2), and the four logical states. 1) 2) 3) 4) (1, 0) (0, 1) (1, 1) (0, 0) means total belief and absence of unbelief – true absence of belief and total unbelief – false total belief and total unbelief – inconsistent absence of belief and total unbelief – indeterminate. Others values in the interval of [0, 1] can be assingned, allowing the stablishment of intermediate states to the four previously defined.
1. 2. 3. 4. Indexing and automatic indexing An introduction o paraconsistent logic Automatic indexing and Paraconsistent logic Conclusions
Paraconsistent logic and automatic indexing Fuzzy logic and Dempster-Shafer theory, in the context of automatic indexing, establish a function to determine the degree of aggregation of one or more terms and the document where it occurs. These functions are named as membership function (fuzzy logic) and belief function (Dempster-Shafer theory). What about the “dissociation” of a term ?
Paraconsistent logic and automatic indexing Making some questions. . . What about the “dissociation” of a term ? What about the unbelief of a term ? Here is the potential usage of paraconsistent logic. . .
Paraconsistent logic and automatic indexing In annotated paraconsitent logic is possible a variable for the degree of belief (or aggregation) and a variable for the degree of unbelief (or dissociation) for one proposition. Lets consider, for example, the proposition pt – the term t is a good term for index the document D. Is possible to assign values for µ 1 and µ 2, determined by some calculation or heuristic and then establish precisely how the proposition is close to one of the four logical states. This systematic enables to establish the usefulness of term t taking into account two variables instead of one.
Final considerations. . . It is believed that the use of two variables – the degrees of belief and unbelief – will enable the development of a indexing systematic that enhance the effetiveness of retrieval and visualization of information. The tests of the model will be done using an information visualization system developed at University of São Paulo.
- Slides: 17