8 h C AC Circuit Prof Seewhy Lee

  • Slides: 150
Download presentation
. 8 h C AC Circuit Prof. Seewhy Lee Presents

. 8 h C AC Circuit Prof. Seewhy Lee Presents

Impedance & Phase Difference Load Impedance Large Impedance Small Current

Impedance & Phase Difference Load Impedance Large Impedance Small Current

실효값(Effective Value, rms Value)

실효값(Effective Value, rms Value)

PSpice

PSpice

PSpice

PSpice

Thanks for your attention~!! Prof. Seewhy Lee

Thanks for your attention~!! Prof. Seewhy Lee

문제 8. 8 5Ω Vs 83μF

문제 8. 8 5Ω Vs 83μF

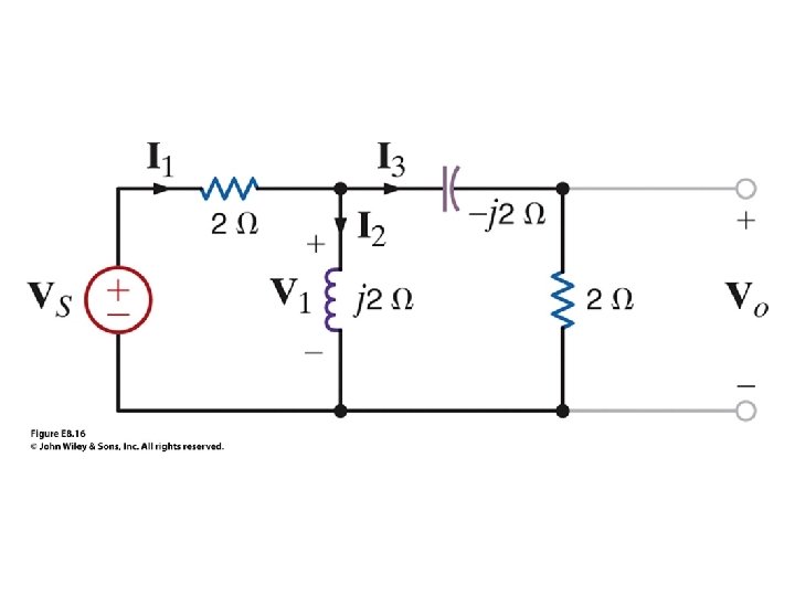
문제 8. 10 15 m. H

문제 8. 10 15 m. H

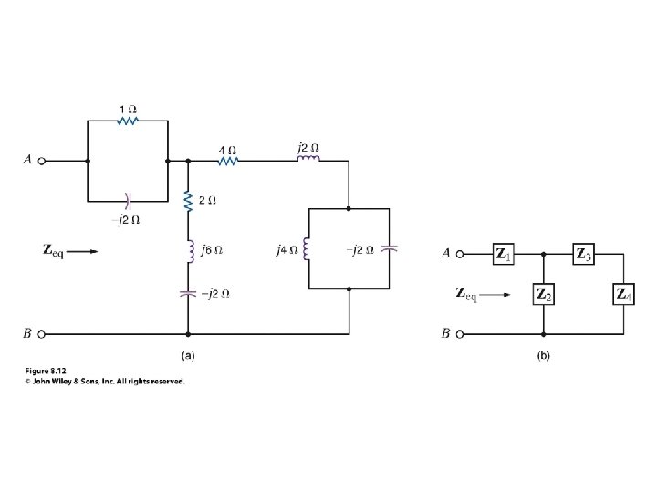
문제 8. 16 100Ω

문제 8. 16 100Ω

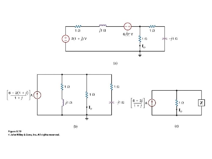
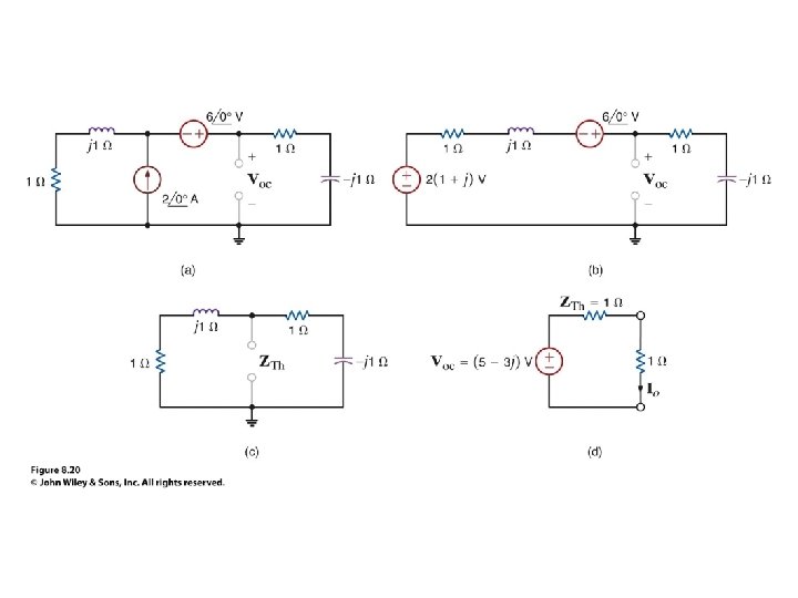
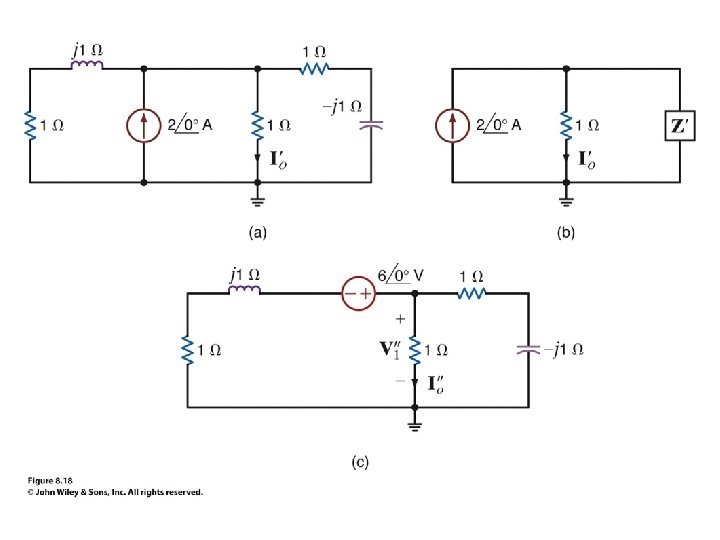
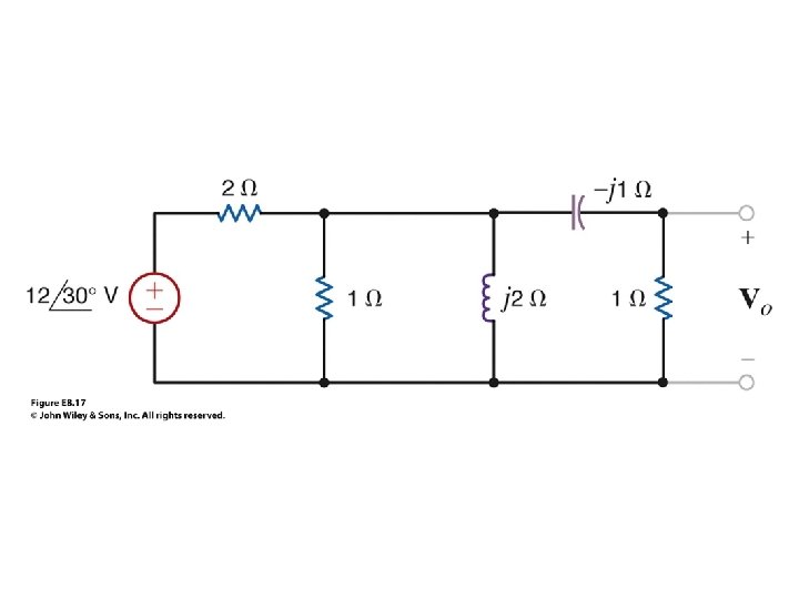
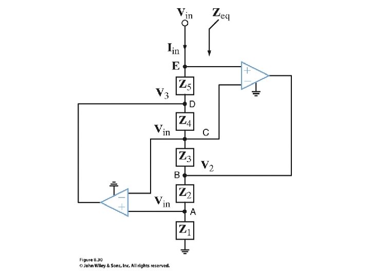
문제 8. 30 6 V 6

문제 8. 30 6 V 6

장사하자 (하찌와 TJ) http: //www. youtube. com/watch? v=Ne. WRZ-w. Pnc. I&feature=player_embedded

장사하자 (하찌와 TJ) http: //www. youtube. com/watch? v=Ne. WRZ-w. Pnc. I&feature=player_embedded

Thanks for your attention~!! Prof. Seewhy Lee Presents

Thanks for your attention~!! Prof. Seewhy Lee Presents