4 CIRCUITE ELECTRONICE ANALOGICE FOLOSITE N SISTEMELE DE



















































































































- Slides: 115
4. CIRCUITE ELECTRONICE ANALOGICE FOLOSITE ÎN SISTEMELE DE MĂSURAT • Folosirea circuitelor electronice ca blocuri componente ale sistemelor de măsurat creează o serie de avantaje în ceea ce priveşte: Ø modalităţile de prelucrare a semnalelor, Ø îmbunătăţirea performantelor, Ø creşterea nivelului de precizie, în condiţiile unei fiabilităţi şi siguranţe în funcţionare ridicate şi a unui preţ de cost scăzut.
4. 1. Amplificatoare de măsurare • Dintre circuitele electronice liniare (sunt acele circuite la care semnalul de ieşire este proporţional cu semnalul de intrare), cele mai folosite sunt amplificatoarele.
• Un amplificator este un cuadripol activ, care două borne de intrare şi două borne de ieşire, având rolul de a dezvolta în circuitul de ieşire o putere mai mare decât cea aplicată la intrare, fără a se modifica forma semnalului amplificat. • Câştigul de putere rezultă pe seama consumului de energie de la o sursă de alimentare.
• În funcţie de natura mărimilor de intrare şi de ieşire se disting patru tipuri de amplificatoare: - amplificatorul de tensiune, la care mărimile de intrare şi de ieşire sunt tensiuni electrice; - amplificatorul de curent, la care mărimile de intrare şi de ieşire sunt curenţi electrici; - amplificatorul de transconductanţă, la care mărimea de intrare este tensiune, iar cea de ieşire este curent; - amplificatorul de transimpedanţă, la care mărimea de intrare este curent, iar cea de ieşire este tensiune.
• Principalii parametrii ai unui amplificator sunt: - amplificările în putere, tensiune şi în curent; - impedanţele de intrare şi de ieşire; - puterea nominală; - raportul semnal/zgomot.
• În Fig. 4. 1 este prezentată schema echivalentă Thevenin pentru un lanţ de amplificare în tensiune, ce cuprinde sursa de semnal Us cu rezistenţa internă Rs şi amplificatorul, care la intrare tensiunea Ui şi rezistenţa Ri şi furnizează la ieşire tensiunea U 0 pe sarcina rezistivă RL. Fig. 4. 1. Lanț de amplificare
Amplificarea în tensiune a lanţului este: Această relaţie arată că amplificarea globală este independentă de sursa de semnal şi de sarcină doar dacă Ri=∞ şi R 0=0, caz în care amplificarea lanţului de amplificare devine egală cu amplificarea A a amplificatorului. Un astfel de lanţ de amplificare este ideal.
Caracteristicile de frecvenţă ale amplificatorului reprezintă dependenţele: amplificare-frecvenţă și defazaj -frecvenţă. Dependenţa amplificare-frecvenţă A=A(f) poartă denumirea uzuală de caracteristică de frecvenţă. Amplificatoarele pot avea forme variate ale caracteristici de frecvenţă (Fig. 4. 2), în care fj este frecvenţa joasă de tăiere, iar fj este frecvenţa înaltă de tăiere.
Fig. 4. 2. Caracteristica amplificare-frecvenţă
În practică interesează domeniul de frecvenţă în care amplificarea este aproximativ constantă. Acest domeniu (interval) se numeşte bandă de trecere (de frecvenţă) a amplificatorului şi se defineşte ca fiind intervalul pe axa frecvenţelor, în care amplificarea nu variază cu mai mult de 3 d. B faţă de amplificarea de la frecvenţa medie a benzii. Scăderea cu 3 d. B a amplificării, la extremităţile benzii de trecere, este echivalentă cu scăderea amplificării la valoarea: unde A 0 este amplificarea la frecvenţa medie a benzii şi corespunde micşorării la jumătate a puterii la ieşirea amplificatorului.
• Între semnalul de ieşire şi cel de intrare poate să apară un defazaj datorat efectului elementelor reactive din circuitul de amplificare. Acest defazaj (ϕ) depinde de frecvenţa semnalului de intrare şi el poate fi reprezentat grafic sub forma ϕ = ϕ(f) și reprezintă caracteristica defazaj-frecvenţă.
• Obţinerea unor performante superioare pentru amplificatoare se poate realiza prin utilizarea unei bucle de reacție negativa. • Folosirea reacţiei în amplificatoare presupune aducerea la intrarea amplificatorului a unei părţi din semnalul de ieşire prin bucla de reacţie, în scopul modificării caracteristicilor acestuia.
• Daca semnalul adus prin bucla de reacţie produce creşterea semnalului de intrare, reacţia este pozitiva, iar în caz contrar, negativa. • Reacţia pozitivă este folosită la oscilatoarele electronice și la comparatoare, în timp ce reacţia negativă se foloseşte pentru îmbunătăţirea performantelor amplificatoarelor.
4. 2. Decibelul-unitate de măsură specială
Fig. 4. 3. Cuadripol
Considerând că rezistenţa de sarcină de la ieşirea amplificatorului este egală cu rezistenţa de intrare a amplificatorului (RL = Ri =R) se poate defini amplificarea de tensiune şi respectiv amplificarea de curent în decibeli:
• – Nivelul intensitatii sonore (sound intensity level SIL) = logaritmul zecimal al raportului dintre intensitatea acustica măsurată și intensitatea acustică de referință, intensitatea minima audibila la 1000 Hz, Io=10– 12 W/m 2=1 p. W/m 2 SIL = log 10(I/Io) [B] = 10·log 10(I/Io) [d. B] • – Nivelul presiunii sonore (sound pressure level SPL) = logaritmul zecimal al raportului dintre presiunea acustica măsurată și presiunea acustică de referință Po=2· 10– 5 Pa= 20μPa (presiune minima audibila la 1 k. Hz): SPL= log 10(P/Po) [B] = 20·log 10(P/Po) [d. B]
• Nivelul unui sunet dat este acelasi in decibeli (d. B) indiferent de faptul ca este exprimat ca nivel de presiune sau ca nivel de intensitate sonora. Exemplu: • La cresterea cu 20 d. B a nivelului intensitatii sonore, intensitatea sonoră a crescut de 100 de ori: SIL=10·log(I 2 /I 1) = 20 d. B; I 2 = I 1· 10 SIL /10 =100 I 1 iar presiunea sonora de 10 ori: SPL= 20·log(P 2 /P 1)=20 d. B; P 2 = P 1· 10 SPL / 20 =10 P 1
• Daca intensitatea vibratiilor depășește o anumită valoare, senzația de sunet se transforma în senzație de durere. • Limita superioara a audibilitatii se numeste prag de durere. Ca si pragul de audibilitate, pragul de durere variaza cu frecventa, dar această variație e mai puțin accentuată. Aplicație: Să se determine intensitatea sonoră și presiunea sonoră corespunzătoare unui nivel sonor de 120 d. B
4. 3. Amplificatoare operaţionale (AO) • Reprezintă categoria cea mai răspândită de amplificatoare integrate, caracterizate prin amplificare mare în tensiune, impedanţă mare de intrare, impedanţă mică de ieşire, stabilitate bună cu temperatura şi cu tensiunea de alimentare. • Denumirea de “operaţionale” are doar o justificare istorică, primele astfel de amplificatoare fiind utilizate pentru realizarea unor operaţii matematice: adunare, integrare, derivare, e. t. c.
• Un AO este constituit din mai multe etaje de amplificare conectate în cascadă. Deoarece AO este un circuit integrat, pentru a putea fi utilizat trebuie să ştim ce se află în interiorul circuitului. • Cu toate acestea, caracteristicile AO pot fi înţelese suficient de bine având doar câteva idei despre ce se află în interiorul circuitului integrat.
Fig. 4. 4. Structura unui AO tipic
• În Fig. 4. 4 este prezentată schema bloc a unui AO tipic. • Etajul de intrare, alcătuit dintr-un amplificator diferenţial, prezintă avantajele unei rejecţii de mod comun mari, unei intrări diferenţiale şi unei impedanţe mari de intrare (de ordinul megohmilor).
• Al doilea etaj este un amplificator de tensiune cu amplificare (câştig) mare, compus din mai multe tranzistoare care sunt adesea conectate în perechi Darlington. Amplificarea în tensiune realizată de acest etaj depăşeşte 200. 000, în c. c. • Etajul de ieşire este de regulă un repetor pe emitor, care determină o impedanţă mică de ieşire pentru AO.
• În Fig. 4. 5 este prezentată schema echivalentă a unui amplificator operaţional, care două intrări, intrarea inversoare “−“ şi intrarea neinversoare “+”, o ieşire şi un punct de masă. Alte borne servesc la alimentarea amplificatorului (cu potenţiale simetrice +V şi –V ), la echilibrarea tensiunii de decalaj (offset), la compensarea (modificarea) caracteristicii de frecvenţă a AO (prin circuite exterioare constând din capacităţi şi rezistenţe). În Fig. 4. 6 este arătat aspectul general şi modulul în care un AO se reprezintă în schemele electronice Fig. 4. 5. Modelul practic pentru amplificatorul operaţional Fig. 4. 6. Aspectul general (a) şi reprezentarea în schemele electronice a unui AO (b)
OP Amp 741
Structura unui circuit integrat
În Fig. 4. 7 este prezentată caracteristica de transfer în tensiune (tensiunea de ieşire u 0, în funcţie de tensiunea diferenţială de intrare ud) a unui AO. Fig. 4. 7. Caracteristica de transfer în tensiune a unui AO Relaţia de funcţionare a unui AO este: u 0 = A 0(up-un) = A 0 ud (4. 10) Tensiunea ud se numeşte tensiune diferenţială de intrare şi se regăseşte pe rezistenţa diferenţială de intrare Rd, iar A 0 este amplificarea în buclă deschisă a AO. Amplificarea este o funcţie de frecvenţă, A 0=A 0(f), şi are valoarea maximă la f = 0 (A 0(0)=103÷ 106). În regiunea centrală funcţionarea AO este liniară (tensiunea de ieşire este proporţională cu tensiunea diferenţială de intrare) iar panta caracteristicii este amplificarea în tensiune A 0. (4. 11)
Pentru ca funcţionarea AO să fie liniară, acesta trebuie să lucreze numai în regiunea liniară a caracteristicii lui. Dacă tensiunea diferenţială de intrare ud creşte astfel încât tensiunea de ieşire se apropie până la 1 -2 V de tensiunea de alimentare +V ultimul etaj al AO se saturează. Ca urmare, la creşterea în continuare a tensiunii ud, tensiunea de ieşire rămâne constantă (uo = UOH). Acelaşi lucru se întâmplă dacă tensiunea de ieşire scade apropiindu-se până la 1 -2 V de tensiunea –V. Limita superioară a tensiunii de ieşire se numeşte tensiune de saturaţie pozitivă (UOH) iar cea inferioară, tensiune de saturaţie negativă (UOL). În Fig. 4. 8 este arătat modul practic de alimentare a unui AO.
Fig. 4. 8. Alimentarea unui AO. Aplicaţia 4. 2 • Să se determine valoarea tensiunii de la ieşirea AO din Fig. 4. 9, în două situaţii: a) ud=0, 09 m. V b) ud=0, 5 m. V Fig. 4. 9. Schema şi caracteristica de transfer a AO
Parametrii esenţiali ai unui AO ideal sunt: • amplificarea în buclă deschisă infinită. (4. 12) Rezultă up = un sau ud = 0 ∙ impedanţă de intrare infinită Z i = ∞ ; ∙ impedanţă de ieşire nulă Z e = 0 ; ∙ tensiune de decalaj (de offset) nulă Voff = 0. S-a constatat că atunci când ambele intrări sunt scurtcircuitate la masă (ud=0), tensiunea de ieşire este diferită de zero (u 0 ≠ 0). Se numeşte tensiune de decalaj (de offset), tensiunea care trebuie aplicată la intrare astfel încât la ieşire, tensiunea să fie nulă. Tensiunea de decalaj are valori cuprinse între 1 m. V şi 10 m. V la AO de uz general şi sub 1 m. V, la cele de precizie. ∙ curenţii de decalaj şi de polarizare de la intrare sunt nuli. - Curentul de decalaj (offset): Ioff = i n- ip = 0 - Curentul de polarizare: Ipol=1/2(i n+ip)=0 Din cele două relaţii rezultă : i n = ip = 0
• În realitate astfel de parametrii ideali nu pot fi realizaţi, existând diferite tipuri de AO care au anumiţi parametrii ce tind către valorile ideale. • În Fig. 4. 11 este arătată schema echivalentă pentru un AO ideal.
Fig. 4. 11 Modelul ideal pentru AO.
• În buclă deschisă AO sunt puţin utilizate deoarece parametrii lor nu sunt stabili, depinzând de mărimea semnalului de intrare, de temperatură, de tensiunea de alimentare etc. • Prin utilizarea unei reacţii se pot modifica proprietăţile AO obţinându-se o amplificare constantă, a cărei valoare este determinată în special de parametrii elementelor din reacţie.
• Amplificatoarele operaţionale, precum modelul popular 741, sunt circuite integrate de o înaltă performanţă şi ieftine pe de altă parte. • Impedanţele lor de intrare sunt foarte mari, 2 M Ω pentru modelul 741, şi mult mai mult pentru AO cu tranzistori cu efect de câmp la intrare. • Impedanţa de ieşire este de obicei foarte mică, aproximativ 75 Ω pentru modelul 741.
• Din aceste motive, AO au scos aproape complet din uz amplificatoarele de semnal folosind tranzistori discreţi. • Unele circuite integrate conţin două AO într-un singur pachet, incluzând modelele populare TL 082 şi 1458. Aceste unităţi „duale” sunt împachetate tot într-un integrat DIP cu 8 pini. • Pentru un AO cu o amplificare în tensiune, AV = 200. 000, şi o tensiune maximă de ieşire între +15 V şi 15 V, o diferenţă de tensiune de doar 75 µV între cele două intrări este suficientă pentru intrarea amplificatorului în saturaţie sau blocare!
4. 4. Comparatoare • Una dintre aplicaţiile AO, o reprezintă comparatorul. • Practic, putem spune că ieşirea unui AO va fi saturată pozitiv dacă intrarea neinversoare (+) este mai pozitivă decât cea inversoare (-), şi saturat negativ dacă intrarea (+) este mai puţin pozitivă decât intrarea (-).
• Cu alte cuvinte, amplificarea foarte mare în tensiune a unui AO, înseamnă că acesta poate fi folosit pentru a compara două tensiuni (una reprezentând o mărime de stare şi alta un punct de referinţa), şi folosirea semnalului de la ieşire pentru semnalizarea cazului în care există o diferenţă între cele două semnale de intrare.
• Ca urmare, comparatoarele sunt circuite de comutaţie a căror tensiune de ieşire ia una sau alta dintre două valori, mult diferite, după cum diferenţa celor două tensiuni de intrare este pozitivă sau negativă.
• În general una din cele două tensiuni de intrare este fixă şi este numită tensiune de prag întrucât cu ea se compară tensiunea de intrare. • Dacă tensiunea de intrare (de comparat) se aplică la intrarea inversoare comparatorul este inversor, iar dacă se aplică la intrarea neinversoare comparatorul este neinversor.
• Există două tipuri de comparatoare: ➢Comparatoare simple, fără reacție, cu o singură tensiune de prag; ➢Comparatoare cu histerezis (cu reactie pozitiva), cu doua tensiuni de prag; • Tensiunea de prag VP : acea valoare particulară a tensiunii de intrare v. I pentru care loc comutarea tensiunii de iesire, (pentru care v. D=0).
4. 4. 1. Comparatoare cu VP =0 ➢ Comparator neinversor
➢ Comparator inversor
4. 4. 2. Comparatoare cu VP ≠ 0
➢ Comparator inversor
• Comparatorul cu AO de mai jos, compară tensiunea de la intrare cu o • • tensiune de referinţă stabilită printr-un potenţiometru (R 1). Dacă Vintrare scade sub tensiunea stabilită de R 1, ieşirea AO se va satura la +V, iar LED-ul se va aprinde. Invers, dacă Vintrare se află peste valoarea tensiunii de referinţă, LEDul va fi polarizat invers, şi nu se va aprinde. În loc de LED, am putea conecta un releu, un tranzistor sau orice alt dispozitiv capabil să pună în funcţiune un mecanism de acţiune în cazul unei „alarme”. R 1
• O aplicaţie a circuitului comparator este cea de convertor de semnal sinusoidal în semnal dreptunghiular. • Presupunând că tensiunea de intrare aplicată la terminalul inversor (-) al AO ar fi o undă sinusoidală de c. a. , atunci tensiunea de ieşire ar oscila între saturaţie pozitivă şi saturaţie negativă de câte ori tensiune de intrare va fi egală cu tensiunea de referinţă produsă de potenţiometru. Rezultatul va fi un semnal dreptunghiular.
VR VR • Prin ajustarea potenţiometrului se modifică tensiunea de referinţă aplicată la intrarea ne-inversoare (+), iar acest lucru modifică punctele de intersecţie ale undei sinusoida-le; rezultatul este o formă de undă dreptunghiulară cu un factor de umplere diferit.
• Semnalul de c. a. de la intrare nu trebuie să fie neapărat un semnal sinusoidal pentru ca acest circuit să-şi îndeplinească funcţia. Semnalul de intrare ar putea la fel de bine să fie triunghiular, dinte de fierăstrău, sau orice alt semnal periodic cu semi-alternanţe pozitive şi negative. Acest circuit comparator este foarte folositor pentru formarea undelor dreptunghiulare cu factori de umplere diferiţi. Această tehnică mai este denumită şi modularea în durată a pulsurilor sau PWM, adică variaţia, sau modularea unei forme de undă în funcţie de un semnal de control, în acest caz, semnalul produs de potenţiometru.
• Bargraph-ul este o altă aplicaţie unde se poate folosi un comparator. Dacă am conecta mai multe AO pe post de comparatoare, fiecare având propria sa tensiune de referinţă conectată la intrarea inversoare (-), dar fiecare primind acelaşi semnal de tensiune la intrarea neinversoare (+), putem construi un bargraph de tipul celor văzute la egalizatoarele grafice sau în sistemele stereo. • Pe măsură ce semnalul de tensiune (reprezentând puterea semnalului radio sau nivelul sunetului audio) creşte, comparatoarele vor „porni” unul după altul şi vor pune în funcţiune LED-ul lor respectiv.
• Cu fiecare comparator pornind la un nivel diferit al sunetului audio, numărul LED-urilor aprinse va indica puterea semnalului de intrare. • În circuitul prezentat, LED 1 va fi primul care se va aprinde pe măsură ce tensiunea de intrare va creşte într-o direcţie pozitivă. Pe măsură ce tensiunea va continua să crească, şi celelalte LED -uri vor începe să pornească, unul după altul, până când toate vor fi aprinse. • Aceeaşi tehnologie este folosită şi în cazul convertorului analogdigital (CAD), pentru „traducerea” unui semnal analog într-o serie de tensiuni pornit/oprit, reprezentând un număr digital.
• Indicator optic de nivel
Aplicaţia 4. 8 Circuitul din Fig. 4. 30 reprezintă o alarmă de temperatură. Să se descrie funcţionarea circuitului. Fig. 4. 30. Alarmă de temperatură
4. 5. Aplicaţii ale AO cu reacţie negativă • Conectarea ieşiri unui AO la intrarea sa inversoare (-) poartă numele de reacţie negativă. • Un AO cu reacţie negativă tinde să aducă tensiunea sa de ieşire la nivelul necesar pentru ca diferenţa de tensiune dintre cele două intrări ale să fie practic zero. Cu cât amplificarea AO este mai mare, cu atât mai apropiată de zero va fi valoarea diferenţei de tensiune.
• Dacă ar fi să conectăm ieşirea unui AO la intrarea sa inversoare (-) şi în acelaşi timp să aplicăm un semnal de tensiune la intrarea sa ne-inversoare (+), vom vedea că tensiunea de ieşire a AO este foarte apropiată de cea de intrare (pentru simplitate, sursa de putere, circuitul +V/-V şi masa nu au mai fost desenate în figură).
• Pe măsură ce Vintrare creşte, Vieşire creşte şi ea pe măsura amplificării diferenţiale. Dar tensiune de ieşire este furnizată înapoi spre intrarea inversoare, ducând astfel la scăderea diferenţei de tensiune dintre cele două intrări. • Rezultatul este că, pentru oricare valoare a tensiunii de intrare, tensiunea de ieşire va fi aproape egală cu Vintrare, dar suficientă pentru menţinerea unei diferenţe de tensiune între Vintrare şi intrarea (-) a cărei amplificare generează tensiunea de ieşire.
• Să presupunem de exemplu că AO din exemplu de mai jos are o amplificare de 200. 000. Dacă Vintrare = 6 V, tensiunea de ieşire va fi de 5, 999970000149999 V. Această valoare este suficientă pentru ca tensiunea diferenţială de 6 V - 5, 999970000149999 V = 29, 99985 μV, amplificată cu factorul de 200. 000 să producă la ieşire exact 5, 999970000149999 V; sistemul este astfel în echilibru, iar valoarea tensiunii de ieşire nu se (mai) modifică.
• După cum se poate vedea, diferenţa de tensiune nu este prea mare (29, 99985 μV); din considerente practice, putem presupune că această diferenţă de tensiune dintre cele două intrări este menţinută prin intermediul reacţiei negative la exact 0 V.
• Întrucât amplificatoarele operaţionale sunt amplificatoare de tensiune, aplicaţiile directe ale acestora sunt ca amplificatoare de tensiune. • Modificând mai mult sau mai puţin conexiunile de bază, se obţin alte circuite cu o mare diversitate de aplicaţii.
• În scopul determinării relaţiilor de funcţionare pentru diferitele tipuri de configuraţii de AO, vom considera amplificatoarele operaţionale ideale. • Relaţiile în cazul real diferă puţin de cazul ideal, dar sunt mult mai greu de obţinut.
Fig. Input and output resistances of amplifier circuits with the ideal operational amplifier.
4. 6. Amplificatoare instrumentale (AI) • Pentru amplificarea unor tensiuni mici în prezenţa unor tensiuni de mod comun mari, furnizate de punţi de măsură, termocupluri sau alte traductoare, montate la distanţă faţă de punctul de citire şi prelucrarea datelor, în tehnica măsurării se utilizează aşa numitele amplificatoare instrumentale (sau de măsură).
• Acestea sunt amplificatoare diferenţiale, concepute şi realizate să funcţioneze în circuit închis, elementele de reacţie necesare fiind incluse în structura circuitului integrat. • În exteriorul circuitului integrat se conectează numai o rezistenţă prin care se obţine factorul de amplificare dorit, fără a influenţa alţi parametrii, cum ar fi impedanţa de intrare sau factorul de rejecţie de mod comun.
• Pe de altă parte, AI permit realizarea de performanţe superioare AO, referitor la impedanţa de intrare, tensiunea de decalaj şi deriva termică, liniaritatea, stabilitatea şi precizia factorului de amplificare. • Schema cea mai răspândită de amplificator instrumental conţine trei AO şi este prezentată în Fig. 4. 20.
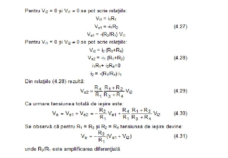
• Amplificatoarele operaţionale A 1 şi A 2 formează un prim etaj de amplificare. Acesta realizează impedanţe mari de intrare pentru sursele de semnal ui 1 şi ui 2, deoarece atât A 1 cât şi A 2 sunt în montaj neinversor. Cel de-al doilea etaj, realizat cu A 3, este un amplificator diferenţial. Fig. 4. 20. Amplificator instrumental
Electrocardiogram (EKG) Amplification
Electrocardiogram (EKG) Amplification (cont. )
4. 7. Convertoare tensiune-curent • Există o serie de situaţii în care este necesar ca tensiunea pe o sarcină sau curentul printr-o sarcină să nu depindă de valoarea sarcinii.
• Obţinerea unei tensiuni care să fie independentă de valoarea sarcinii pe care se aplică nu pune probleme, deoarece sursele uzuale (surse de alimentare stabilizate, surse de referinţă) au în general această proprietate: comportarea lor se apropie de comportarea unei surse ideale de tensiune. • De asemenea, configuraţiile de AO cu reacţie negativă se comportă şi ele, la ieşirea AO, ca surse ideale de tensiune.
• Pentru obţinerea unui curent care să fie independent de valoarea sarcinii este nevoie să convertim tensiunea într-un curent. • Circuitele care fac această conversie se numesc convertoare tensiune-curent sau surse de curent comandate în tensiune.
• În Fig. 4. 32 sunt prezentate două convertoare tensiune curent pentru sarcină flotantă, în conexiune inversoare (a) şi respectiv neinversoare (b), când rezistenţa de sarcină Rs este legată nu între ieşirea AO şi masă ci introdusă în reacţie.
Fig. 4. 32. Convertoare tensiune-curent pentru sarcină flotantă: a) conexiune inversoare; b) conexiune neinversoare Neajunsul important pentru ambele convertoare este că rezistenţa de sarcină este flotantă, adică nu are nici o bornă la masă. Considerând că sensul pozitiv arbitrar al curentului prin sarcină este orientat în ambele scheme, de la ieşirea AO spre intrarea lui, expresiile curentului prin sarcină pentru convertorul inversor respectiv neinversor sunt: Pentru tensiuni de intrare pozitive, în convertorul inversor, curentul de sarcină trece de la intrarea inversoare spre ieşirea AO, iar în cel neinversor de la ieşirea AO spre intrarea inversoare. Pentru tensiuni de intrare negative se inversează sensul curenţilor.
• Pentru evitarea distrugerii circuitului integrat, la un AO de uz general curentul de ieşire I 0 este limitat la ± 10 m. A. Deoarece I 0=Is pentru ambele convertoare, rezultă că şi curentul de sarcină este limitat la ± 10 m. A. • De asemenea, tensiunea la ieşirea AO nu poate depăşii tensiunea de alimentare a acestuia întrucât AO intră în saturaţie. Ca urmare şi tensiunea pe sarcină este limitată întrucât ea depinde de tensiunea de ieşire. Astfel, pentru convertorul inversor tensiunea pe sarcină Vs este egală cu V 0, iar pentru convertorul neinversor Vs=V 0 -Vi. • Dacă înlocuim rezistenţa de sarcină din schema convertorului tensiune curent neinversor cu un miliampermetru, obţinem un instrument pentru măsurarea tensiunii de intrare adică, un voltmetru de c. c (Fig. 4. 33).
Fig. 4. 33. Convertor tensiune-curent neinversor utilizat ca voltmetru de c. c. • Se observă că: (4. 61) şi astfel miliampermetru poate fi gradat direct în volţi. • Întrucât tensiunea de măsurat se aplică intrării neinversoare a AO, rezistenţa de intrare a voltmetrului este foarte mare. Pe lângă acest avantaj se observă că valoarea curentului prin instrument nu este influenţată de modificarea rezistenţei interne a acestuia.
• Uneori este necesară obţinerea unui curent prin sarcină mai mare decât valoarea maximă a curentului de ieşire pe care îl poate furniza AO de care se dispune. O soluţie constă în legarea la ieşirea AO a unui tranzistor bipolar cu rol de amplificator de curent. Deoarece tranzistorul poate conduce curent într-un singur sens (impus de tipul npn sau pnp) înseamnă că şi curentul prin sarcină poate avea un singur sens. Rezultă că şi tensiunea de intrare trebuie să aibe polaritate fixată astfel încât să fie asigurat sensul corect al curentului prin sarcină. • În Fig. 4. 36 sunt prezentate două astfel de convertoare inversoare iar în Fig. 4. 37 două convertoare neinversoare. • Se observă că la toate cele patru convertoare curentul prin sarcină este de β ori mare decât curentul de ieşire al AO (β este factorul de amplificare în curent al tranzistorului).
Fig. 4. 36. Convertoare tensiune-curent inversoare pentru curenţi mari şi sarcină flotantă: a) pentru Vi • 0; b) pentru Vi • 0 Fig. 4. 37. Convertoare tensiune-curent neinversoare pentru curenţi mari şi sarcină flotantă: a) pentru Vi • 0; b) pentru Vi • 0
AO pe post de sursă de curent • Să presupunem, că tensiunea de intrare a acestui circuit este generată de un circuit traductor/amplificator, calibrat pentru producerea valorii de 1 V pentru 0% din mărimea de măsurat şi 5 V pentru 100% din valoarea mărimii de măsurat. Semnalul de curent analogic standard este între 4 m. A (0%) şi 20 m. A (100%).
• Pentru o tensiune de intrare de 5 V, rezistorul (de precizie) de 250 Ω va avea o cădere de tensiune de 5 V la bornele sale, rezultând un curent de 20 m. A prin bucla circuitului (incluzând rezistorul de sarcină, Rsarcină). Nu contează rezistenţa rezistorului Rsarcină, sau valoarea rezistenţei adiţionale prezentă în circuit datorită conductorilor, atâta timp cât AO are o sursă de putere suficient de mare pentru generarea celor 20 m. A prin Rsarcină. Rezistorul de 250 Ω stabileşte relaţia dintre tensiunea de intrare şi curentul de ieşire, ducând în acest caz la echivalenţa 1 -5 V intrare / 4 -20 m. A ieşire.
4. 8. Convertoare curent-tensiune • Adesea, ieşirea multor traductoare (senzorii) este mai degrabă un curent electric decât o tensiune electrică. Un astfel de senzor este fotodioda care determină la ieşire un curent proporţional cu valoarea iluminării. Rolul circuitului de condiţionare ataşat fotodiodei este de a converti curentul de la ieşirea senzorului într-o tensiune proporţională cu acesta, care să poată fi apoi aplicată convertorului analog-numeric, care cel mai adesea intrări de tensiune electrică.
Pentru convertirea unui curent într-o tensiune, de cele mai multe ori se utilizează configuraţia de amplificator inversor, întrucât amplificatorul neinversor permite la intrare doar un foarte mic curent. În Fig. 4. 39 este prezentat un astfel de amplificator de curent conectat la o fotodiodă. Fig. 4. 39. Fotodiodă conectată la un amplificator de curent La creşterea intensităţii luminoase, curentul Is prin fotodiodă creşte, crescând şi tensiunea la ieşire V 0=Is. R (4. 69)
4. 9. Convertor rezistenţă-tensiune • Mulţi senzori prezintă drept mărime de ieşire o variaţie a rezistenţei electrice ca răspuns la mărimea fizică care se doreşte a se măsura. De exemplu, rezistoarele sensibile la forţe, a căror rezistenţă scade cu creşterea forţei aplicate, termistoarele care-şi modifică rezistenţa cu temperatura sau microfoanele cu cărbune care-şi modifică rezistenţa ca răspuns la modificarea presiunii acustice. În toate aceste cazuri, este necesară convertirea rezistenţa senzorului într-o tensiune utilă care să poată fi aplicată convertoarelor analog-numerice ale sistemului de măsurare.
Fig. 4. 40. Convertor rezistenţă-tensiune
• Principala problemă a acestei metode de măsurare a rezistenţei este că amplificatorul conectat la ieşire amplifică toată tensiunea culeasă de pe senzor (sau de pe rezistorul de referinţă). • Mult mai indicat este amplificarea numai a variaţiei de tensiune datorată variaţiei rezistenţei senzorului. Acest lucru poate fi realizat utilizând o punte (Fig. 4. 41).
Fig. 4. 41. Conectarea unei punţi rezistive la un amplificator