145 113 145 100100012 113 11100012 100100012 011100012

  • Slides: 12
Download presentation

Побитовые операции 145 & 113 145 = 100100012 113 = 11100012 & 100100012 011100012

Побитовые операции 145 & 113 145 = 100100012 113 = 11100012 & 100100012 011100012 = 16+1=17 14 v 201 14 = 11102 201 = 110010012 v 000011102 110010012 110011112 = 255 -32 -16= 207

208 = 11010000 & 0 0000 Маска 11*0**** 192 = 11000000

208 = 11010000 & 0 0000 Маска 11*0**** 192 = 11000000

88 = 01011000 1 1 000 Маска *1*10*** 80 = 01010000 & 28 -24=240

88 = 01011000 1 1 000 Маска *1*10*** 80 = 01010000 & 28 -24=240

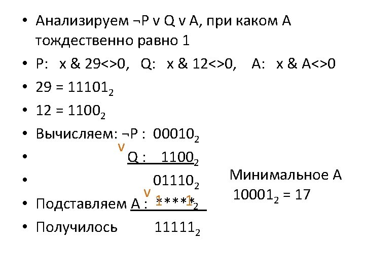
http: //inf. reshuege. ru Ответ: 17

http: //inf. reshuege. ru Ответ: 17